Chapter 12 implements DoD Humanitarian Assistance (HA) and Foreign Disaster Relief (FDR) policy and provides program guidance for the administration and execution of DoD HA and FDR activities funded with the DoD Overseas Humanitarian, Disaster, and Civic Aid (OHDACA) appropriation.

Section

Title

C12.1.

C12.1. - Overview

C12.2.

C12.2. - Program Management

C12.3.

C12.3. - Identifying Requirements

C12.4.

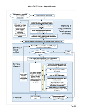
C12.4. - Nomination, Submittal, Review, and Approval

C12.5.

C12.5. - Execution

C12.6.

C12.6. - Funds Management

C12.7.

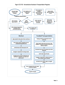
C12.7. - Humanitarian Assistance Transportation Programs

C12.8.

C12.8. - Foreign Disaster Relief

C12.1.1. General. The DoD conducts Humanitarian Assistance (HA) to relieve or reduce endemic conditions such as human suffering, disease, hunger, privation, and the adverse effects of unexploded explosive ordnance (UXO), particularly in regions where humanitarian needs may pose major challenges to stability, prosperity, and respect for universal human values. The Overseas Humanitarian, Disaster, and Civic Aid (OHDACA) appropriation funds DoD HA activities that build the capacity of a foreign government (partner) to provide essential humanitarian services to the civilian population and supports partner efforts to reduce the risk of, prepare for, and respond to humanitarian disasters thereby reducing reliance on international disaster relief assistance. When authorized, OHDACA funds are used to conduct Foreign Disaster Relief (FDR) activities. OHDACA-funded programs offer a unique security cooperation (SC) tool for Combatant Commands (CCMDs) to gain access, visibility, and influence within their regions and achieve theater and U.S. national security objectives.

C12.1.2. Department of Defense Humanitarian Assistance Authorities and Programs. OHDACA is an annual appropriation with a two-year period of availability that supports DoD HA activities conducted under the legislative authorities listed in Table C12.T1. The OHDACA appropriation does not provide authority for DoD to issue funds as a grant. This publication does not provide guidance for non-OHDACA funded activities, such as Humanitarian and Civic Assistance (HCA) authorized by 10 U.S.C. 401. For HCA guidance, refer to DoD Instruction (DoDI) 2205.02.

Table C12.T1. Department of Defense Humanitarian Assistance Legislation

Legislation

Language

Department of Defense Program

10 U.S.C. 402

The Secretary of Defense (SECDEF) may transport to any country, without charge (on a space available basis), supplies which have been furnished by a Non-Governmental source and which are intended for HA.

Denton Space-Available Transportation Program

10 U.S.C. 404

The President may direct the SECDEF to provide disaster assistance outside the United States to respond to manmade or natural disasters when necessary to prevent loss of lives or serious harm to the environment.

Foreign Disaster Relief (FDR)

10 U.S.C. 407

The Secretary of a Military Department may provide humanitarian demining assistance and stockpiled conventional munitions assistance to a country if the assistance will promote either the security interests of both the United States and the country to which the assistance is to be provided; or the specific operational readiness skills of the members of the armed forces who participate in the activities.

Members of the U.S. armed forces while providing humanitarian demining assistance shall not engage in the physical detection, lifting, or destroying of landmines, UXO, or other explosive remnants of war (unless the member does so for the concurrent purpose of supporting a U.S. military operation).

Humanitarian Mine Action (HMA)

10 U.S.C. 2557

SECDEF may make available for humanitarian relief purposes any nonlethal excess supplies of the DoD.

Non-lethal Excess Property (EP) Program

10 U.S.C. 2561

Funds authorized to be appropriated to the DoD for a fiscal year (FY) for HA shall be used for the purpose of providing transportation of humanitarian relief and for other humanitarian purposes worldwide.

Humanitarian Assistance (HA)

Funded Transportation Program (FTP)

FDR

Annual DoD Appropriations Acts

OHDACA appropriation.

 

C12.1.2.1. Humanitarian Assistance Program. OHDACA-funded HA projects consist of collaborative DoD engagements with partner authorities in permissive environments to directly relieve or reduce human suffering, disease, hunger or privation or to increase partner capacity to provide essential human services to vulnerable populations. HA projects are commonly developed jointly with a partner’s ministry-level authorities, and include activities such as construction, training, planning, and provision of equipment to address disaster risk reduction (DRR), mitigation, and disaster preparedness (DP); health-related projects and activities; basic education support; and basic infrastructure.

C12.1.2.2. Humanitarian Mine Action Program. The DoD HMA Program provides assistance to a partner’s civilian populations plagued by landmines, explosive remnants of war (ERW), and the hazardous effects of UXO by developing indigenous partner capacity for humanitarian demining, land-based and underwater explosive ordnance disposal, and physical security and stockpile Management (PSSM) of conventional munitions. It is each partner’s responsibility to accomplish necessary demining, dispose of ERW, and safely conduct munitions storage operations. Like other OHDACA-funded authorities, the HMA program is a military-civilian authority, even though HMA efforts typically involve engagement with a partner’s military or security force. Humanitarian demining assistance is defined in legislation as training and support in the detection and clearance of landmines, UXO, and other ERW. Stockpiled conventional munitions assistance is defined as training and support in the disposal, demilitarization, physical security, and stockpile management of potentially dangerous stockpiles of explosive ordnance, small arms, and light weapons, including man-portable air-defense systems. DoD conducts HMA engagements in the territory of the partner being assisted, and all DoD personnel are prohibited from engaging in the physical detection, lifting, or destroying of landmines, UXOs, or other ERW while providing humanitarian demining assistance. DoD personnel may contact, move, or conduct limited stockpile destruction of explosives/munitions acquired for use only as necessary to provide stockpile management training for partner’s personnel or to enable the partner to meet safe, efficient, and effective stockpile management.

C12.1.2.2.1. Other United States Government Agency and DoD Demining Efforts. In addition to DoD activities under 10 U.S.C. 407, Congress provides authority and funding for international mine action to other USG agencies. The Department of State (State) Weapons Removal and Abatement (WRA) office provides demining support to foreign countries through in-kind contributions, contractor support, and Non-Governmental and international organizations (IOs) funded using Non-proliferation, Anti-terrorism, Demining, and Related (NADR) programs funds. State WRA also manages a Quick Reaction Force (QRF) which can respond globally to unexpected conventional weapons emergencies. The U.S. Agency for International Development (USAID) provides holistic support to mine survivors and their families through the Leahy War Victims Fund. Finally, the DoD Humanitarian Demining Research and Development (HDR&D) program develops and demonstrates new technologies, techniques, and equipment that make demining operations safer, more cost effective, and more efficient (see https:/www.humanitarian-demining.org).

C12.1.2.3. Excess Property Program. Under the DoD HA EP program, DoD may donate non-lethal excess DoD supplies and property for HA purposes. Pursuant to 10 U.S.C. 2557, non-lethal supplies and property includes items which are not weapons, ammunition, or other equipment or materiel designed to inflict serious bodily harm or death. EP provided for HA shall be transferred to State, typically via the U.S. Embassy, to be distributed to the intended partner. EP donations can be distributed to non-governmental organizations (NGOs) or International Organizations (IOs) only if the organization is supporting the population on behalf of the partner. DSCA provides OHDACA funds for all costs associated with the transfer of EP to a partner for HA. This chapter does not address the use of 10 U.S.C. 2557 for non-OHDACA-funded transfers of EP to the Secretary of Homeland Security and to the Secretary of Veterans Affairs.

C12.1.2.4. Humanitarian Assistance Transportation Programs. Humanitarian Assistance Transportation Programs (HATPs), authorized under two separate authorities, allows DoD to partner with NGOs by providing transportation and delivery of privately-donated humanitarian supplies and equipment to partner populations around the globe. DSCA centrally manages the Denton program and the Funded Transportation program, which are executed by U.S. Transportation Command (USTRANSCOM) on a space-available or OHDACA-funded basis and result in minimal cost to the donor. These humanitarian donations improve basic living conditions of partner populations and/or improve the partner’s ability to provide essential human services. Eligible NGOs submit HATP requests to DoD through the HA Transportation website: (https://hatransportation.ohasis.org (not publicly available)) (see Section C12.7.).

C12.1.2.5. Foreign Disaster Relief. DoD Components may provide non-reimbursable FDR as HA using available OHDACA funds, using Presidential drawdown authority (see Section 506 of Public Law 87-195), or using other available authorities (see DoD Directive (DoDD) 5100.46). Additionally, DoD Components may provide FDR assistance when requested and funded on a reimbursable basis by other USG departments and agencies. DoD components shall provide disaster assistance in support of U.S. FDR efforts only at the direction of the President; when the SECDEF or a designee approves, with the concurrence of the Secretary of State (SECSTATE), a request for assistance from another Federal department or agency; or in emergency situations in order to save human lives, where there is not sufficient time to seek the prior concurrence of the SECSTATE. In this last instance, the SECDEF shall advise and seek the concurrence of the SECSTATE as soon as practicable. An Executive Secretary (ExecSec) memo from USAID or State requesting support for FDR cites a need for unique DoD capabilities pertaining to logistics, transportation, and security (see Section C12.8.). Responsibilities. Specific roles and responsibilities pertaining to the management of OHDACA-funded HA activities are summarized below.

C12.1.3. Responsibilities. Specific roles and responsibilities pertaining to the management of OHDACA-funded HA activities are summarized below.

C12.1.3.1. Under Secretary of Defense for Policy. The Under Secretary of Defense for Policy (USD(P)) serves as the Principal Staff Assistant and advisor to the SECDEF for all matters on the formulation of SC policy and oversight to further national security objectives (see DoDD 5132.03). The USD(P) is also responsible for the oversight and management of the SC Assessment, Monitoring, and Evaluation (AM&E).

C12.1.3.2. Assistant Secretary of Defense for Special Operations and Low-Intensity Conflict. The Assistant Secretary of Defense for Special Operations and Low-Intensity Conflict (ASD(SO/LIC)), acting through the Deputy Assistant Secretary of Defense for Stability and Humanitarian Affairs (DASD (SHA)), develops, coordinates, and oversees the implementation of policy for DoD HA, HMA, and FDR activities, including DoD response to migration emergencies; serves as the principal staff assistant and advisor to the USD(P) and the SECDEF for DoD humanitarian and refugee affairs policy (see DoDD 5111.10); coordinates DoD FDR operations and policies with USAID, State, and other involved Federal departments and agencies; and, in collaboration with the Director, DSCA, when appropriate, prepares and disseminates FDR guidance that includes implementation procedures (see DoDD 5100.46).

C12.1.3.3. Under Secretary of Defense (Comptroller)/Chief Financial Officer. The Under Secretary of Defense (Comptroller) (USD(C))/Chief Financial Officer (CFO) develops and implements policies and procedures for SC activities involving financial management, accounting, audit readiness, budgeting for reimbursements to DoD appropriation accounts and revolving funds, and international payments (see DoDD 5132.03).

C12.1.3.4. Director, Defense Security Cooperation Agency. Under the authority, direction, and control of the USD(P), the Director, DSCA, provides DoD-wide guidance to the DoD components and DoD representatives to U.S. missions for the execution of DoD SC programs (see DoDD 5132.03). The Director, DSCA, provides oversight and exercises overall program management responsibility for DoD HA, disaster relief, and demining activities funded with the OHDACA appropriation, to include administration of the Denton program, the EP program, and AM&E of OHDACA-funded activities, in coordination with ASD(SO/LIC) (see DoDD 5105.65). The Director, DSCA, is also responsible for the management of the Humanitarian Demining Training Center (HDTC), located at Fort Lee, Virginia, which provides technical expertise in support of the HMA Program and trains/certifies DoD personnel to execute HMA assistance. The Director, DSCA, completes and coordinates congressional notifications and reporting required for OHDACA-funded programs and activities.

C12.1.3.5. United States Transportation Command. USTRANSCOM manages the Defense Transportation System (DTS), which moves DoD personnel, equipment and supplies in support of DoD HA activities.

C12.1.3.6. Combatant Commands. CCMDs maintain responsibility for all SC matters in their assigned areas of responsibility and provide guidance to, and oversight of, senior defense officials/defense attaches and chief of Security Cooperation Organizations (SCOs) to direct the planning and execution of SC activities in alignment with DoD policies and priorities (see DoDD 5132.03). CCMDs assign overall program management responsibilities for OHDACA-funded activities to pertinent CCMD headquarters elements that are requisitely staffed and trained to manage such activities.

C12.1.3.7. Security Cooperation Organization. In addition to SCO responsibilities for other Title 10 SC activities (see Section C2.1.), SCO responsibilities for OHDACA-funded programs include, but are not limited to, identifying project requirements in collaboration with a partner’s authorities, coordinating and developing project nominations, submitting nominations to the CCMD program manager level for consideration, and fully executing approved projects through the closeout stage. Table C12.T2. provides a summary of key SCO responsibilities for OHDACA-funded programs. The CCMD may task another organization such as a Joint Task Force (JTF) to perform specific SCO functions.

Table C12.T2. Security Cooperation Organization Responsibilities for Overseas Humanitarian, Disaster, and Civic Aid-Funded Programs

#

Responsibility

1

Serve as the single point of contact (POC) for OHDACA-funded activities in the partner’s territory. Provide interface for exchange of requirements information among the partner, the Country Team, and the DoD components planning and implementing OHDACA projects.

2

Nominate projects to the CCMD via the Overseas Humanitarian Shared Information System (OHASIS).

3

Ensure all OHDACA-funded activities are coordinated with the USAID representative in country (or region) and the Chief of Mission (COM).

4

Ensure that OHDACA-funded engagements align with DoD objectives and other SC activities.

5

Enable EP shipment, delivery and donation by providing shipping information and other necessary support, coordinating with the partner and Country Team to arrange for receipt of equipment, executing the EP Custody Transfer to the designated State representative in country, and ensuring property is ultimately distributed to intended partner officials.

6

Ensure that Human Rights Vetting (HRV) is accomplished prior to the provision of any OHDACA-funded training or assistance to a partner’s security forces, and that partner military personnel or security force personnel who receive OHDACA-funded training are listed in the CCMD annual Foreign Military Training Report (FMTR) input.

7

Ensure that any proposed bi-lateral agreements with the partner related to an OHDACA-funded program are coordinated with DSCA prior to negotiation. Maintain copies of any concluded binding or non-binding agreements.

C12.2.1. General. DSCA provides overall management of Overseas Humanitarian, Disaster, and Civic Aid (OHDACA)-funded Humanitarian Assistance (HA) and Foreign Disaster Relief (FDR) activities, performs all financial management, budgeting, and reporting requirements for the OHDACA appropriation, allocates OHDACA funds to the Combatant Commands (CCMDs), and reviews and approves OHDACA-funded projects to ensure compliance with legal and policy requirements. Additionally, DSCA manages and executes global OHDACA-funded program activities. These include Excess Property (EP) warehouse operations, Humanitarian Assistance Transportation Program (HATP) administration, development and operation of the Overseas Humanitarian Shared Information System (OHASIS), Humanitarian Demining Training Center (HDTC) operations, and Secretary of Defense (SECDEF)-directed FDR activities. CCMDs manage regional OHDACA-funded programs, which includes development of requirements, planning engagements, and executing OHDACA-funded HA and FDR activities in synchronization with other theater security cooperation programs. Table C12.T3. summarizes general legal and policy guidance applicable to the management and execution of OHDACA-funded activities, but it does not supplant the application of pertinent legislation or authoritative documents.

Table C12.T3. General Guidance for Overseas Humanitarian, Disaster, and Civic Aid-Funded Activities

This table offers general guidance for OHDACA-funded activities with corresponding SAMM references.

Use of this table does not replace the requirement for a legal or policy review of a specific proposed use.

Legal Requirements:

  • OHDACA funds may not be expended as a grant. (Section C12.1.2.)
  • OHDACA expenditures must serve a humanitarian purpose. (Section C12.3.4.1.)
  • OHDACA expenditures must primarily benefit civilian populations. (Section C12.3.4.1.)
  • OHDACA funds may not be used to augment the funding of other USG programs. (Section C12.3.4.8.)
  • U.S. armed forces performing demining, Explosive Remnants of War (ERW), casualty care training, or physical security and stockpile management (PSSM) assistance involving captured enemy ammunition (CEA) or ERW awaiting destruction may not physically contact, move, or destroy the explosive hazards. (Section C12.3.9.3.)
  • The President may direct the SECDEF to provide disaster assistance to respond to manmade or natural disasters when necessary to prevent loss of lives or serious harm to the environment. By Executive Order (EO), the SECDEF provides disaster assistance (a) at the direction of the President; or (b) with the concurrence of the Secretary of State; or (c) in emergency situations in order to save human lives. (Section C12.1.2.5)

Policy Requirements:

  • OHDACA-funded activities are designed to relieve or reduce endemic conditions such as human suffering, disease, hunger, and privation, particularly in regions where humanitarian needs may pose major challenges to stability, prosperity, and respect for universal human values. (Section C12.1.1.)
  • OHDACA-funded activities may support disaster risk reduction, mitigation, and preparedness; health-related projects and activities that promote sustainable public health capacity-building; primary public education systems and services for school aged children; civic infrastructure repair and construction for humanitarian purposes; and humanitarian mine action and assistance. (Section C12.2.2.)
  • OHDACA-funded activities shall not benefit foreign security forces unless the ultimate beneficiary of the activity is the civilian populace and the security force has an official role in providing humanitarian services directly to the public. (Section 12.3.4.6)
  • OHDACA-funded activities may not duplicate or replace the efforts of other USG agencies. (Section C12.3.1.)
  • OHDACA-funded activities are approved based on an equitable assessment of humanitarian needs and not ethnic, racial, sex, or religious considerations. (Section C12.3.4.3.)
  • Foreign government (partner) facilities that receive OHDACA-funded renovation or construction support must be located entirely on government-owned land. (Section C12.3.5.1.)
  • DoD civilian personnel performing demining, ERW, casualty care training, or PSSM assistance involving CEA or ERW awaiting destruction may not physically contact, move, or destroy the explosive hazards. (Section C12.3.9.3.)
  • OHDACA-funded activities should be consistent with the relevant U.S. Embassy's Integrated Country Strategies (ICSs) and Mission Strategic Resource Plan (MSRP). (Section C12.4.2.4.4.)
  • OHDACA funds will not be used to support a Humanitarian and Civic Assistance (HCA) effort. (Section C12.6.4.3.11.)
  • The SECDEF must approve the use of OHDACA funds to support DoD FDR activities. (Section C12.8.1.)
  • CCMDs are required to report FDR costs pursuant to DoD Financial Management Regulation (DoD FMR) 7000.14R, Volume 12, Chapter 23. (Section C12.8.7.4.)

For legal and policy reasons, OHDACA cannot be used to fund:

  • Activities which support or provide vocational training. (Section C12.2.2.3.)
  • Customs duties and value added tax (VAT) payment. (Section C12.3.3.5.)
  • Activities intended to assist in a partner’s economic development, national security, law enforcement, social centers, environmental remediation, athletics, recreation, and recovery of human remains. (Section C12.3.4.1.)
  • Partner participant training at a DoD formal training course. (Section C12.3.6.3.)
  • Activities which train or equip non-governmental organizations (NGOs) or private organizations. (Section C12.3.6.6.)
  • Partner employee salaries or other compensation (Section C12.6.4.3.3.)

C12.2.2. Sectors of Humanitarian Assistance. DoD HA programs and activities are categorized into one of five sectors of assistance or focus areas: disaster preparedness (DP) and disaster risk reduction (DRR), health, primary education, basic infrastructure, and Humanitarian Mine Action (HMA).

C12.2.2.1. Disaster Preparedness and Disaster Risk Reduction. Projects that support partner DP and DRR build the capacity of the partner government to meet the basic humanitarian needs of the civilian population in the event of an imminent disaster or emergency. DP/DRR projects can engage stakeholders at all levels and across all segments of society, and can be used to establish or strengthen inter/intra-regional relationships. DP/DRR project examples include: emergency management training, construction/renovation of emergency management centers, disaster relief warehouses, assistance with planning for disaster response and recovery; assistance with exercise development, conduct, and evaluation; and the training of emergency responders. DP/DRR projects may be useful to assist with partner supply, stockpiling, and planning for disasters.

C12.2.2.2. Health. Health projects address the basic needs of the population and build the partner’s capacity to maintain a level of health care conducive to a healthy population. Health projects and activities should emphasize public health capacity building (e.g. improving medical facilities; disease surveillance systems; and providing basic medical equipment, education, prevention, and training). Support to veterinary care, care of livestock, animal welfare and commercial agriculture falls outside the scope of OHDACA-funded HA.

C12.2.2.3. Primary Education. There is a direct correlation between population education, poverty reduction and improvement in population health. Basic education empowers the civilian populace by eliminating dependence, especially in conflict-affected countries, and supports the basic literacy and knowledge necessary for self-reliance (U.S. Agency for International Development (USAID) Education Policy, https://www.usaid.gov/education/policy). Further, secure and healthy school facilities provide refuge for at-risk youth populations. OHDACA-funded education projects, in collaboration with the partner’s Ministry of Education (MoE) (or relevant government institution), enable a partner’s provision of basic education services, as required under the partner’s domestic law, and provide equal access to all demographics of the population. Project examples include: construction, expansion, or improvement of primary and secondary education facilities and provision of school furniture and equipment. Renovation of a school facility may include renovation of associated physical education areas, but a project’s primary purpose may not be support to athletics, playground construction, or art/music programs. Education projects may not support child daycare centers or before/after school programs that are not part of the partner’s mandatory educational curriculum. Education projects do not include vocational training.

C12.2.2.4. Basic Infrastructure. Basic infrastructure projects are limited to projects that restore or enhance the partner 's ability to provide essential services, meet basic human needs, and do not clearly fall under one of the other sectors. Renovation or construction of temporary housing for vulnerable populations, providing access to clean drinking water, and repairing a public sanitation system are examples of permissible basic infrastructure projects. Repair of roads, bridges, airports, sea ports, and other transportation related infrastructure may be justified if required to enable a partner 's ability to deliver humanitarian relief supplies or respond to a disaster, even though the completed project may also provide non-humanitarian benefits. OHDACA funds are not used to provide new transportation infrastructure, expand municipal power generation capacity, or extend electric power distribution to an area that has not previously had electric power.

C12.2.2.5. Humanitarian Mine Action. HMA projects involve activities providing education, training, and technical assistance to a partner with respect to demining; the detection and clearance of landmines, ERW, and conventional explosive hazards; physical security and management of stockpiled conventional munitions; and training of demining personnel on mine casualty care. ERW is defined as landmines, unexploded explosive ordnance (UXO) and abandoned ammunition storage and cache sites. Stockpiled conventional munitions assistance includes training and assistance in the disposal, demilitarization, physical security, and stockpile management of potentially dangerous stockpiles of explosive ordnance, small arms, and light weapons, including man-portable air-defense systems. To a limited degree, CCMD’s may provide supplies, services, and equipment to assist the partner in conducting training and educating the populace in mine safety.

C12.2.3. Overseas Humanitarian Assistance Shared Information System.

C12.2.3.1. Overseas Humanitarian, Disaster, and Civic Aid Project Management Tool. OHASIS is a comprehensive project management tool for OHDACA-funded HA (as well as certain other Service Operations and Maintenance (O&M) funded activities (e.g. HCA, the Asia Pacific Regional Initiative (APRI)) that enables the development, nomination, staffing, coordinating, approval and management of projects by various organizational users, including project officers, Security Cooperation Organizations (SCOs), USAID coordinators, CCMDs, DSCA, Joint Staff (JS), and Deputy Assistant Secretary of Defense for Stability and Humanitarian Affairs (DASD(SHA)). An OHASIS user manual and training materials are found on the OHASIS website on the main Help page and in the Document Library.

C12.2.3.2. Data Integrity and Protection. OHASIS is the system of record for OHDACA-funded activities and is for official USG use only. CCMDs ensure that project data is accurate and kept up-to-date in OHASIS. OHASIS data will not be used for non-DoD research or educational purposes without written permission from DSCA (Office of International Operations, Global Execution Directorate, Humanitarian Assistance and Demining Division (IOPS/GEX/HDD)). OHASIS data will not be used or shared for audit purposes without the written approval by DSCA (IOPS/GEX/HDD) and DSCA (Office of Administration, Performance, Improvement, and Effectiveness Directorate (ADM/PIE)) (dsca.ncr.pie.mbx.dsca-audit@mail.mil).

C12.2.3.3. User Accounts. User Accounts are granted only to individuals or organizations directly responsible for developing, managing, coordinating, or executing projects in OHASIS. Individuals requiring an OHASIS account must have a government e-mail address (i.e., .mil or .gov) and must identify an account sponsor when they submit their requests through the OHASIS website (https://ohasis.agc.army.mil/ohasis/Login.aspx (not publicly available)). The SCO is the account sponsor for OHASIS accounts supporting partner projects. The CCMD HA manager is the account Sponsor for granting access to multiple countries within the CCMD area of responsibility (AOR). OHASIS users are granted access levels based on their level, duties, and geographic area of project management responsibilities. User access levels for OHDACA-funded activities are defined as follows:

C12.2.3.3.1. Field. Field level permissions are granted by the CCMD to organizations that develop, coordinate, manage, execute and close out projects in support of a country or countries. Field permissions allow a User to perform all aspects of project development, management, and closeout with the exception of submittal to CCMD. Subject matter experts, Civil Affairs (CA) teams, and project implementers are examples of typical Field users.

C12.2.3.3.2. Team. Team level permissions are granted by the CCMD to organizations or personnel that verify each project nomination is acceptable and absorbable by the partner, synchronized with other SC activities planned in the partner’s territory, and fully coordinated with the U.S. Country Team and Chief of Mission (COM). Team permissions allow a User to submit prioritized partner project nominations, as appropriate, for consideration by the CCMD. Team permissions should be granted to SCO personnel (normally the SCO chief or designate) for each partner or personnel assigned that function by the CCMD.

C12.2.3.3.3. Combatant Command. CCMD level permissions are granted by the CCMD to CCMD-level personnel who conduct program management activities for the CCMD, including synchronization and coordination of projects with other CCMD entities and submission of projects for approval by DSCA.

C12.2.3.3.4. Oversight. Oversight permissions are held by DSCA (IOPS/GEX/HDD) staff responsible for program management and project oversight and approval.

C12.2.3.3.5. Coordinator. Coordinator permissions are granted to DoD and USG offices at country, CCMD, and Office of the Under Secretary of Defense for Policy (OUSD (P))-level who are responsible for project review and/or coordination.

C12.2.3.3.6. View. View-only permissions are granted to subject matter experts who contribute to project development or execution but who are not directly involved in the project management process.

C12.2.3.4. Overseas Humanitarian Shared Information System Governance Board. The OHASIS Governance Board (OGB) provides enterprise-wide transparency, coordinated priority of effort, and overall guidance for the development and use of OHASIS. DSCA (IOPS/GEX/HDD) is the OGB Chair, and DASD(SHA), JS, CCMD HA, and Army Geospatial Center (AGC) stakeholders are the voting members. The OGB reviews proposed OHASIS system changes and coordinates the OHASIS Development Team work plan. The OGB Chair has final decision authority on approval and execution of OHASIS change requests and management decisions. OHDACA funds for OHASIS development will only be used in support of OHDACA-funded programs. Non-OHDACA programs supported in OHASIS may participate in the OGB as non-voting members.

C12.2.3.5. Non-Overseas Humanitarian, Disaster, and Civic Aid Funded Activities. DSCA may allow DoD components to use OHASIS for specific non-OHDACA activities as long as such use does not result in increased OHASIS costs or negatively impact the use of OHASIS for the OHDACA-funded programs. If non-OHDACA activities result in increased OHASIS costs, DSCA will conclude a support agreement with the DoD component to ensure that OHASIS costs are proportionately shared by the non-OHDACA activity. DSCA (IOPS/GEX/HDD) will review, and coordinate with DASD (SHA) and JS J5 as appropriate, requests to utilize OHASIS for non-OHDACA funded activities before providing written approval/denial of such requests.

C12.2.4. Assessment, Monitoring, and Evaluation. The OHDACA Assessment, Monitoring, and Evaluation (AM&E) framework supports the Department’s AM&E program and guiding principles, and is consistent with DoD Instruction (DoDI) 5132.14, Assessment, Monitoring, and Evaluation Policy for the Security Cooperation Enterprise.

C12.2.4.1. Principles. OHDACA AM&E efforts are intended to be low-cost and risk-based; leverage and improve existing processes/products and mechanisms; monitor at all levels as an integral part of program/project execution; use objective data to evaluate achievement of long-term strategic goals; and recognize there are external factors affecting humanitarian conditions which OHDACA-funded activities may not be able to influence. DSCA (IOPS/GEX/HDD), in coordination with the CCMDs and DASD (SHA), as appropriate, establishes and maintains performance objectives for OHDACA-funded activities to ensure standardization across the CCMDs.

C12.2.4.2. Framework. The OHDACA AM&E framework is iterative and designed to capture and evaluate key indicators of program effectiveness that can inform program management. Major components of the AM&E framework include the annual CCMD Assessment, on-going country-level monitoring, and the annual OHDACA Evaluation.

C12.2.4.3. Assessment. The CCMD Assessment of Needs in the region, submitted each year as an element of the CCMD’s Assessment and Budget Submittal (ABS), is aligned with the National Security Strategy (NSS), National Defense Strategy (NDS), National Military Strategy (NMS), Guidance for the Employment of the Force (GEF), and the CCMD’s theater strategy and theater campaign plan (TCP); it identifies prevailing humanitarian concerns and capability gaps in the region, sub-regions, and specific partners. (See Section C12.2.5.).

C12.2.4.4. Monitoring. Country Program Monitoring (CPM) enables DoD to monitor the relationship between OHDACA project outputs and strategic conditions in a partner’s territory or region. CCMDs will fund a CPM visit to each partner approximately every two years, using the CPM template and instructions found in OHASIS. DoD personnel conducting the CPM visit will complete, coordinate with the SCO, and submit to the CCMD a report detailing partner conditions and key indicators of how, when, and where OHDACA-funded activities may have supported program purposes within two weeks of the CPM visit. The CCMD must submit CPM reports to DSCA within 30 days of the CPM visit.

C12.2.4.5. Evaluation. At the end of each fiscal year (FY), DSCA uses CPM reports, performance monitoring reports, and other data sources to produce an objective evaluation of the effectiveness of OHDACA-funded activities in achieving DoD HA Program purposes. Performance monitoring reports generated within OHASIS provide real-time reporting of program execution via an aggregate of project, country, and CCMD information.

C12.2.5. Assessment and Budget Submittal. CCMDs provide an ABS to DSCA through OHASIS for each upcoming budget cycle. In addition to communicating a summary of existing needs and gaps in the region, the ABS identifies OHDACA projects and other funding requirements to address regional needs, capability gaps, and CCMD objectives. Upon submittal of the ABS to DSCA, OHASIS captures an official record of the document, and the CCMD may not make further changes. Following are key elements of the ABS:

C12.2.5.1. Assessment of Needs. The CCMD Assessment of Needs describes regional and partner’s humanitarian needs and capability gaps as they pertain to each of the HA sectors. Classified supporting information, if necessary, may be submitted to DSCA (IOPS/GEX/HDD) via the Secured Internet Protocol Router (SIPR) network.

C12.2.5.2. Humanitarian Assistance Budget Breakout. The CCMD’s budget submittal must clearly identify and justify AOR requirements within realistic budget expectations. Accordingly, CCMDs must limit the total sum of OHDACA funding requested for HA project funding to 150 percent of the CCMD’s previous year initial HA allocation. Higher percentages may be permitted by DSCA if a CCMD presents ample justification ahead of the 1 July suspense. In order for a project to be included in the ABS, all fields in Part 1 of the OHASIS Project Submittal Form (PSF) Budget Request/Basic Information section must be completed. The CCMDs identify their highest project priorities as Priority Group 1, their next project priorities as Priority Group 2, and all other projects as Priority Group 3. The total cost of each priority grouping is restricted in size to a percentage of the previous year CCMD HA allocation (40 percent, 40 percent, and 70 percent, respectively). If the CCMD’s prior year HA allocation was less than $3M, however, all of their HA projects may be marked as Priority Group 1. CCMDs may request funding for unforeseen requirements up to an amount that does not exceed 10 percent of the CCMD’s total budget submittal. Budget requests for construction project scoping visits to determine CCMD HA Program needs (identified under Other HA costs) may not exceed 10 percent of the CCMD’s total budget submittal.

C12.2.5.3. Humanitarian Mine Action Budget Breakout. CCMDs submit budget proposals for HMA projects and other HMA Program activities. In order for any project to be included in the ABS, all fields in Part 1 of the PSF Budget Request/Basic Information section must be completed. The CCMDs identify their HMA projects in priority order. CCMDs also identify planned requirements development site survey (RDSS) efforts (see Section C12.3.9.2.).

C12.2.5.4. Combatant Command-Hosted Conferences and Workshops. Budget requests for conference and workshop expenses must contribute to project execution and include, at a minimum: the conference/workshop objective, the invited participants with approximate size, and the HA, HMA, HATP, EP, and FDR topics that will be covered.

C12.2.5.5. Country Program Monitoring Budget Breakout. CCMDs identify and budget for the CPM reports they will accomplish during the upcoming budget year program.

C12.2.5.6. Excess Property Planning. CCMDs identify EP projects planned for submittal during the budget year program. DSCA considers the cost of acquiring, staging, and shipping items in support of these projects when developing the EP budget.

C12.2.6. Planning and Execution Milestones. See the Annual OHDACA Planning and Execution Cycle illustrated in Figure C12.F1. for a graphical presentation of the OHDACA planning and execution milestones described below.

Figure C12.F1. Annual Overseas Humanitarian, Disaster, and Civic Aid Planning and Execution Cycle

C12.2.6.1. Budget Estimate Submission (August). DSCA submits the Program Objective Memoranda (POM) and Budget Estimate Submission (BES) for OHDACA two years prior to the target program year. DSCA (IOPS/GEX/HDD) coordinates the OHDACA submission with DASD(SHA) prior to submittal.

C12.2.6.2. Assessment and Budget Submittal (July). CCMDs provide their ABS for the subsequent budget year to DSCA no later than July 1. (See Section C12.2.5.).

C12.2.6.3. Assessment and Budget Submittal Review (July-August). DSCA reviews each CCMD ABS to understand the CCMD’s assessment of humanitarian needs in the region, learn the CCMD’s project priorities, and consider compliance with legal, DSCA, and (OUSD (P) guidance. DSCA staffs each ABS to DASD(SHA) for review and coordination with appropriate regional offices within OUSD (P). DSCA provides each ABS to JS J5 for informational purposes. During review, DSCA may return the ABS to the CCMD for clarification or adjustment. If the ABS contains any projects which appear to risk non-compliance with legal or policy criteria, DSCA will identify these to the CCMD for removal from the ABS and submittal as out-of-cycle projects (see Section 12.4.4.2.). After completion of DSCA and DASD(SHA) reviews and any CCMD adjustments, and no later than 1 September, DSCA marks the ABS Review Complete in OHASIS. This product represents the CCMD’s program, i.e. the FY22/23 ABS represents the CCMD’s FY22/23 Program.

C12.2.6.4. Congressional Notification (September). DSCA completes and coordinates the annual notice to the appropriate Congressional committees of “Department Plans to Transfer Defense Articles and Services to Another Nation or an International Organization (IO) for use in International Peacekeeping, Peace Enforcement, or Humanitarian Assistance.” The Congressional Notification (CN) must be submitted prior to execution of the new appropriation.

C12.2.6.5. Overseas Humanitarian, Disaster, and Civic Aid Allocation Decision (September). DSCA, in coordination with DASD(SHA) and JS J5, determines funding allocations for the geographic CCMDs based on current DoD priorities, the CCMD ABS (see Section C12.2.5.), and CCMD program execution in accordance with established performance objectives (see Section C12.2.4.1.). The Director, DSCA, issues the OHDACA allocation decision memorandum to the JS J5 and the CCMDs. Allocation amounts are subject to change when the annual appropriation bill is enacted, and a revised allocation memo may be provided at that time.

C12.2.6.6. Overseas Humanitarian, Disaster, and Civic Aid Distribution (October). DSCA distributes OHDACA funding to the CCMDs per the Allocation Decision memorandum once funds become available. If the Department is operating under a Continuing Resolution, DSCA will distribute funds incrementally.

C12.2.6.7. Overseas Humanitarian, Disaster, and Civic Aid Workshop (March). DSCA hosts a worldwide OHDACA Workshop to enable collaboration and information sharing and to address and resolve select policy, program guidance, or other issues of relevance to further the execution of OHDACA-funded programs and enable development of CCMD budget submissions. Attendees include program stakeholder personnel from the CCMDs, DASD(SHA), and JS.

C12.2.6.8. Combatant Command Mid-Year Review (April). (See Section C12.6.5.).

C12.2.6.9. Combatant Command Submits Unfunded Requirements (June). (See Section C12.6.5.3.).

C12.2.6.10. Combatant Command Returns All Remaining Expiring Funds to the Defense Security Cooperation Agency (September). (See Section C12.6.5.2.).

C12.2.6.11. Overseas Humanitarian, Disaster, and Civic Aid Evaluation (December). DSCA prepares and publishes an Evaluation following the expiration of each OHDACA appropriation (see Section C12.2.4.5.).

C12.2.7. Congressional Reporting. As required, CCMDs will provide data necessary to support congressional reporting requirements and other inquiries.

C12.2.7.1. Denton Report. DSCA prepares an annual Denton report (reference 10 U.S.C. 402) which identifies the origin, contents, destination, and disposition of HA supplies transported during the 12-month period ending on the preceding June 30. This report is due not later than July 31 of each year and is submitted by State.

C12.2.7.2. Humanitarian Assistance Report. DSCA prepares and submits the annual HA report (reference 10 U.S.C. 2561 & 10 U.S.C. 2557) to Congress, which provides information on the provision of OHDACA-funded HA, disaster relief, and transportation of HA in the prior FY The report is due at the time of the Presidential Budget (PB) submission for the next FY and must include the total amount of funds obligated for humanitarian relief; the number of scheduled and completed HA transportation missions; and a description of any donated EP items, to include the date of each transfer, the entity to which the transfers were made, and the quantity of items transferred. When DoD intends to transport humanitarian relief to a country not specifically authorized by law, Congress must be notified not less than 15 days prior to commencing the transportation.)

C12.2.7.3. Humanitarian Mine Action Report. CCMDs complete and submit the input for the HMA report (reference 10 U.S.C. 407) to DSCA not later than November 1 of each year (see Figure C12.F2.). DSCA aggregates this information and submits an annual report to Congress, due no later than March 1 of each FY. Information reported includes travel, transportation, and subsistence expenses of DoD personnel, equipment, services, or supplies acquired for the purpose of carrying out or supporting humanitarian demining activities, including any nonlethal, individual, or small-team equipment or supplies for clearing landmines or other ERW that are to be transferred or otherwise furnished to a partner in furtherance. In addition to required data outlined in Figure C12.F2., CCMDs submit a brief narrative for each partner describing the number of missions conducted, type of assistance delivered, objectives met, type and number of instructors, and type and number of partner personnel trained.

Figure C12.F2. Input for Humanitarian Mine Action Congressional Report

C12.2.7.4. Foreign Military Training Report. In the Foreign Military Training Report (FMTR), DSCA reports training of partner military and security forces and Ministry of Defense (MoD) civilian personnel in accordance with the Foreign Assistance Act (FAA), section 656 ( 22 U.S.C. 2415), and the annual Foreign Operations Appropriations Act. CCMDs are required to provide DSCA with course title, cost, dates, and number of personnel trained to support this report. See Section C10.21.2. Foreign Military Training Report.

C12.2.7.5. Foreign Disaster Relief Report. In the event that FDR activities are conducted under the authority of 10 U.S.C. 404, DoD will provide Congress with a report containing notification of the assistance provided, and proposed to be provided, not later than 48 hours after the commencement of disaster assistance activities. The report will include a description of the following: the manmade or natural disaster for which disaster assistance is necessary; the threat to human lives presented by the disaster; the U.S. military personnel and material resources involved; the disaster assistance provided by other nations or public or private relief organizations; and the anticipated duration of the disaster assistance activities.

C12.2.7.6. Section 386 Report. DSCA provides an annual report (reference 10 U.S.C. 386) that sets forth, on a country-by-country basis, a description of each program carried out by the DoD under certain security cooperation authorities, including OHDACA-funded assistance, to provide training, equipment, or other assistance for each FY. CCMDs are required to provide DSCA with information on OHDACA-funded activities to support this report. Each annual report is due not later than January 31.

C12.3.1. General. This section covers the process and considerations necessary to identify Humanitarian Assistance (HA), Humanitarian Mine Action (HMA), and Excess Property (EP) project requirements. Projects can be executed through a variety of activities, including Construction or Renovation; Training, Planning, Engagement; Equipment and Supplies; or a combination of Training and Equipping. The Combatant Command (CCMD), Security Cooperation Organization (SCO), and other DoD organizations work with foreign governments (partners) to identify the humanitarian needs of the civilian population and develop appropriate strategies and projects to address them. DoD may also consult with other USG Agencies, non-governmental organizations (NGOs), international organizations (IOs), and other stakeholders to identify requirements. Overseas Humanitarian, Disaster, and Civic Aid (OHDACA)-funded engagements may complement, but should not duplicate, the efforts of other USG agencies. Humanitarian Assistance Transportation Programs (HATP) and Foreign Disaster Relief (FDR) requirements identification processes are described in Section C12.7. and Section C12.8. CCMDs should refer to Table C12.T3. and Section C12.6.4. to verify that proposed efforts meet HA or HMA criteria and may be funded with OHDACA. If proposed efforts do not meet HA or HMA criteria, the CCMD must consider other security cooperation (SC) programs and resources (e.g., Section 333, Authority to Build Foreign Security Forces Capacity; the International Military Education and Training (IMET) program) consistent with the programs’ purpose (see Section C15.2. and Section C15-Legacy.2. (for programs as identified in the Chapter 15 introduction)).

C12.3.2. Project Types. Project developers will use the most appropriate project type for creating and nominating projects in the Overseas Humanitarian Shared Information System (OHASIS), in accordance with the authority and nature of the proposal. Available project types include HA, EP, HMA, HA Minimal Cost Project (MCP), HA Umbrella and Subprojects, and Multi-Lateral Training (MLT). CCMDs must ensure that Humanitarian and Civic Assistance (HCA) requirements, which may appear to support HA purposes, are not nominated as HA proposals or funded with OHDACA.

C12.3.2.1. Humanitarian Assistance, Humanitarian Mine Action, and Excess Property Projects. HA, EP, and HMA project types will be used for project nominations of efforts that will benefit a single partner under 10 U.S.C. 2561 (HA), 10 U.S.C. 2557 (EP), and 10 U.S.C. 407 (HMA) respectively.

C12.3.2.2. Humanitarian Assistance Minimal Cost Projects. MCP are HA efforts under 10 U.S.C. 2561 costing $30,000 or less and do not provide any equipment, supplies or other items to a security force. Except for projects that transfer items to a security force, CCMDs may approve an MCP if CCMDS can effectively achieve project objectives at this cost, in accordance with OHDACA legal and policy requirements (see Section C12.4.4.). MCPs must meet the same legal, policy, coordination, and management criteria, and are subject to the same requirements for Assessment, Monitoring, and Evaluation (AM&E) as other OHDACA-funded projects. In the immediate aftermath of a foreign disaster, CCMDs will notify ASD/SOLIC and DSCA before approving an MCP to ensure activities do not interfere with USG response or inadvertently undermine Secretary of Defense (SECDEF) authorization for approval of DoD FDR (See DoD Directive (DoDD) 5100.46). The DSCA (Office of International Operations, Global Execution Directorate, Humanitarian Assistance and Demining Division (IOPS/GEX/HDD)) in coordination with Deputy Assistant Secretary of Defense for Stability and Humanitarian Affairs (DASD (SHA)) may approve CCMD requests to increase the MCP approval limit if the CCMD provides sufficient justification.

C12.3.2.3. Umbrella and Subprojects. Umbrella projects group two or more interdependent or interrelated HA, EP, or HMA efforts in support of a single partner. CCMDs may use an Umbrella project to secure a single approval for all underlying efforts, rather than requesting separate approvals for each individual subproject. All subprojects will share a common justification, narrative, and overarching objective. When DSCA approves an Umbrella project, each sub-project included in the proposal is also approved. The CCMD must obtain written approval from DSCA to add any additional subprojects to an approved Umbrella, but CCMDs may cancel a subproject under an Umbrella at any time. Subprojects proposed for addition under an already-approved Umbrella project will be considered as out-of-cycle projects for purposes of legal and policy review prior to DSCA approval. The CCMD will include each subproject in the appropriate program year Assessment and Budget Submittal (ABS) (See Section C12.2.5.). Following DSCA approval of the Umbrella, subprojects are individually funded by the CCMD, provided all legal and policy reviews are complete and documented in OHASIS. CCMDs execute and closeout each subproject independently. Umbrellas are used if an effort meets the criteria described below.

C12.3.2.3.1. Multiple, Distinct Projects Supporting a Single Effort. . If several distinct projects are designed to support an overarching objective, they may be grouped under an Umbrella. For example, a single HA-related facility upgrade effort may involve an engineer renovation project as well as an EP project to equip the facility; an effort to improve access to clean water in a region may involve several projects to install water wells throughout the partner’s territory; a complex engagement which entails multiple subsectors (e.g. education and health) or more than one DoD component implementer (e.g., U.S. Army Corps of Engineers (USACE) or Naval Facilities Engineering Systems Command (NAVFAC) construction of an emergency management center and State Partnership Program training of center personnel); or a lengthy partner engagement which requires phased events in separate fiscal year (FY) budget years. Phased Umbrella projects may not span more than three consecutive FYs.

C12.3.2.3.2. Multiple Substantially Similar Minimal-cost Efforts. To the extent practical, CCMDs will combine multiple minimal-cost engagements with substantially similar scopes and which are to be executed in a single FY under an Umbrella project. For example, projects to equip multiple fire stations in a partner’s territory should be combined under an Umbrella.

C12.3.2.3.3. Multi-Lateral Training Projects. CCMDs will use an MLT project for training efforts under 10 U.S.C. 2561 which benefit more than one partner. MLT projects contain a separate subproject for each of the benefiting partners, including the host partner where the training will take place. MLT projects are designated for a single FY, and the CCMD will include the MLT in the appropriate program year ABS (see Section C12.2.5.). Following DSCA approval, CCMDs execute and closeout the MLT. CCMDs will record partner travel and other associated project costs under the appropriate subproject number to enable accurate reporting of assistance for each partner.

C12.3.3. Partner Involvement.

C12.3.3.1. Gross National Income. In combination with the pursuit of theater strategic objectives, CCMDs should prioritize HA activities according to those countries/regions where there is the greatest humanitarian need. OHDACA funds invested in partners with high-income economies (non-developing countries) should not exceed 10 percent of the total funds allocated to all CCMDs. Projects submitted for approval in countries that are over the Gross National Income (GNI) per capita higher income economy threshold (as determined by the World Bank Atlas Method) will require specific CCMD justification before approval. The project justification must explain why it is in DoD’s best interest to expend OHDACA resources on a developed country in lieu of low-and-medium-income economy partners (developing countries).

C12.3.3.2. Restrictions and Sanctions. OHDACA-funded assistance to a partner must comply with restrictions and sanctions imposed by U.S. law, including 10 U.S.C. 361 and 10 U.S.C. 362 restrictions, or policy. The President may waive for humanitarian reasons the 10 U.S.C. 361 restriction against providing assistance to a country that supports international terrorism.

C12.3.3.3. Acquisition and Cross-Servicing Agreement. DoD may not use OHDACA funds to conclude an Acquisition and Cross-Servicing Agreement (ACSA) transaction with the partner’s Ministry of Defense (MoD) or military forces. While ACSA transactions are limited to reimbursement of the partner’s incremental expenses, DoD accurate verification of partner’s costs is challenging in the context of an OHDACA effort, and these transactions pose an unacceptable risk that OHDACA resources will be used to support non-humanitarian activities. (See Section C12.3.4.1.).

C12.3.3.4. Communicating Program Information. CCMDs and SCOs should develop OHDACA programs in close coordination with partner ministries and support the partner’s national or local plans to meet humanitarian needs, synchronize and integrate efforts, leverage opportunities for partnering, and promote long term sustainability. CCMDs should communicate program requirements clearly, especially with regards to expectation management on project approvals and timelines. Figure C12.F3. is a project proposal sheet that should be shared with partner officials to help ensure project proposals are aligned with program requirements.

Figure C12.F3. United States Department of Defense Humanitarian Assistance Project Proposal

C12.3.3.5. Tax Exoneration. OHDACA-funded activities are implemented free from any foreign tax or fees imposed by the partner, to include sales tax, value added tax (VAT), customs fees, or other similar fees. DoD may not use OHDACA funds to pay a foreign tax directly charged to the USG, or indirectly charged to the USG through a USG contractor assisting the partner, in accordance with DoD Instruction (DoDI) 5100.64, DoD Foreign Tax Relief Program and OSD Policy guidance. A CCMD’s use of OHDACA funds to indirectly pay a foreign tax imposed on a DoD contractor by the assisted partner must comply with DoDI 5100.64 and OSD Policy guidance. In some cases, an existing bi-lateral agreement between the United States and the partner will provide tax relief for U.S. assistance to the partner. In other cases, the partner’s own domestic law may unilaterally exempt foreign assistance from taxation. Either of these methods are preferred over a reimbursement process. In the event that the CCMD has exhausted all avenues to obtain foreign tax relief and is still unable to reasonably establish that OHDACA funds will not be subjected to taxation, the CCMD must seek clearance to proceed through DSCA (IOPS/GEX/HDD) and provide compelling justification.

C12.3.3.6. Partnership Expectations. DoD personnel will explain program and project expectations to partner officials in both verbal and written communications.

C12.3.3.6.1. Collaboration. DoD OHDACA-funded activities are intended to be completed in full collaboration and partnership with the partner. DoD will not undertake any activity that is not supported by the partner’s government.

C12.3.3.6.2. Exercise of Best Efforts. DoD exercises its best efforts to ensure that each funded HA, EP, and HMA project is successfully completed, but project planners must not commit DoD support for a potential project prior to actual funding of the project by the CCMD. Further, without a binding bi-lateral agreement, project planners cannot commit the DoD to completing a project or to warranting the project’s intended results. Certain factors, such as lack of available funding, changing DoD priorities, or unforeseen project complications may impede project completion.

C12.3.3.6.3. Written Agreements. Absent a Department of State (State) delegation, DoD cannot conclude a binding international agreement with a partner; however, a CCMD may conclude a non-binding written understanding between the USG and the partner to ensure a common understanding of each participant’s intentions regarding an OHDACA-funded project and to de-conflict each participant’s independent efforts toward the shared objective (see Section C12.3.5. for non-binding agreements related to construction efforts). Any proposed non-binding memorandum of understanding (MOU) or other non-binding arrangements related to an OHDACA-funded project must be reviewed and approved by DSCA (Front Office, Office of the General Counsel (FO/OGC)) before the project is approved and/or the agreement is put in force. A CCMD must seek delegated authority from State prior to taking any action in order to negotiate and conclude a binding international agreement. (See DoDD 5530.3, International Agreements).

C12.3.3.7. End Use. The SCO and/or in-country project manager will ensure the partner uses OHDACA-funded materials, equipment, and/or services in accordance with DoD’s humanitarian purposes detailed in the project submission and applicable international agreements (see Section C12.3.5.). and with end use requirements described in Chapter 8. Renovated or constructed disaster preparedness facilities, such as an emergency management center or disaster relief warehouse, should be provided to the partner’s civilian Federal Emergency Management Agency (FEMA)-equivalent agency. This agency may then grant temporary use of such equipment or facilities to MoD first responders during disaster response training or for an actual response.

C12.3.4. Project Development. The SCO or project manager at the Team or Field level conducts HA, HMA, and EP project development in OHASIS. Data fields in Part 1 of the Project Submittal Form (PSF) must be completed before a CCMD can include the project concept in its ABS for the intended program funding year (see Section C12.2.5.). Data fields in Part 2 of the PSF must be completed before the CCMD can submit the project to DSCA for approval. Complete project development requires the identification of a clear project scope, the intended schedule of events, the estimated budget and several other key data elements.

C12.3.4.1. Humanitarian Purpose. All OHDACA-funded activities and projects must serve a humanitarian purpose, as required by 10 U.S.C. 2561. As such, the civilian populace must be the primary beneficiary of OHDACA-funded engagement. Activities that serve an essential human need such as reducing human suffering, disease, hunger, or privation fall within the scope of HA. Activities primarily intended to assist the partner’s reconstruction, stabilization, economic development, national security, law enforcement, prisons or detention facilities, recovery of human remains, vocational training, community centers, municipal libraries, environmental remediation, and social/athletic/recreation events are excluded. The OHDACA project submission must contain sufficient detail to clearly identify the intended beneficiary, scope of work, and objectives of the engagement.

C12.3.4.2. Needs-Based. CCMDs should select humanitarian activities based on an assessment of the greatest humanitarian need, while meeting CCMD engagement priorities and objectives. CCMDs should consider countries or regions that are underdeveloped relative to others in the area of responsibility (AOR), where the partner’s government has a relatively weak ability to provide essential services for the population, or where there are particularly vulnerable populations.

C12.3.4.3. Equitable Access. OHDACA-funded projects must provide equitable access to all populations in need, regardless of ethnic, racial, sex, or religious considerations. In each PSF, CCMDs should confirm that a civilian population is the primary beneficiary and that all segments of the population have equitable access to benefits from the proposed project.

C12.3.4.4. Partner Capacity Building. OHDACA-funded efforts should build the partner government’s capacity to deliver humanitarian services. Project designs should focus on improving the partner government’s long-term, independent ability to establish effective programs and effectively deliver essential human services (e.g., safe drinking water, sanitation systems, public health, education, disaster risk reduction and disaster response) through a transfer of knowledge and skills, provision of equipment, or construction/renovation of essential facilities.

C12.3.4.5. Maintenance and Sustainability. A partner government’s ability and willingness to maintain and sustain the provided equipment, facility, or capability, is essential to ensuring long-term program success. Project nominations will describe the partner’s sustainment plan or, if there is a risk that sustainment may not be possible, indicate what may prevent the partner from sustaining the capability. DSCA will generally not approve projects requiring USG sustainment of OHDACA-funded equipment or facilities.

C12.3.4.6. Assistance to Partner Security Forces. Whenever possible, legal title/ownership of OHDACA-procured equipment and supplies will be transferred to a partner civil government agency rather than a partner security force; and OHDACA-funded construction services will support a partner civil government agency facility rather than a partner security force facility. Provision of HA to non-military organizations minimizes risk that the assistance might be diverted by the partner away from a humanitarian purpose. OHDACA-funded activities shall not benefit foreign security forces (to include partner militaries or paramilitary groups) unless the ultimate beneficiary of the activity is the civilian populace and the security force has an official role in providing humanitarian services directly to the public, such as emergency response, medical and public health services, or humanitarian demining. DoD must be unable to accomplish the same humanitarian objective by assisting civil authorities; and the assisted security force must exclusively use the provided equipment or facility for humanitarian purposes (see Section C12.3.4.1.). CCMDs must identify the partner military unit or personnel to receive the proposed support in the PSF. Provision of OHDACA-funded training to military participants should also be open to civil agency participants. Human rights vetting (HRV) must be completed of assisted security force units or individuals before the CCMD provides the proposed assistance (See Section C12.3.5.2.).

C12.3.4.6.1. Support to partner Security Force Healthcare Facilities. CCMDs shall prioritize building the capacity of partner Ministry of Health (MoH) and municipal/local civil government agencies to provide healthcare services over supporting security force or military healthcare facilities. A CCMD proposal to provide equipment, supplies, or facility renovation services to a partner security force healthcare facility is only permissible if (1) the security force facility provides equitable access to healthcare services to civilian populations without regard to the patient's military status or relationship to a military member and (2) DoD assistance to the specified security force or medical healthcare facility is the only feasible means to support the MoH's responsibility to provide health services to civilians in that geographic area. For example, DoD support to a military healthcare facility which provides equitable access to all persons may be the only feasible means for supporting the partner's ability to provide health services if there are no civilian government healthcare facilities in the area. Except for repair-by-replacement construction in which a replacement facility is to be constructed in the same location as the facility to be replaced, construction efforts in support of a security force or military healthcare facility will be limited to repair of existing facilities. A proposal to provide equipment, supplies, or construction services to a partner’s security force healthcare facility will include:

C12.3.4.6.1.1. A factual validation by the SCO that the specified security force healthcare facility provides healthcare services equitably to all members of the population and without regard to a patient's military status or relationship to a military member (i.e., all civilians, including civilians unaffiliated with the military are provided the same access to treatment as the partner's military and their family members); and

C12.3.4.6.1.2. A written statement from the partner MoH confirming that the proposed U.S. DoD support to the specified security force healthcare facility will enable the partner to provide essential healthcare to the civilian population in a geographic area which lacks civilian government healthcare agency facilities; and (if repair-by-replacement construction is proposed) that the MoH or civilian government healthcare agency is unable to accept ownership of a U.S. DoD-funded healthcare facility at any location for the benefit of that civilian population. Obtaining such a statement from the MoH may be challenging and pursuit of repair-by-replacement construction of a partner’s security force healthcare facility should be rare.

C12.3.4.6.2. Humanitarian Mine Action Engagements. The civilian populace constitutes the primary beneficiary for HMA efforts, even when those involve engagement with a partner’s military or security force. Building the partner’s ability to conduct humanitarian demining and Physical Security and Stockpile Management (PSSM) protects its civilian populace from risks associated with explosive hazards. See Section C12.3.9. for a detailed discussion of HMA requirements identification.

C12.3.4.7. Contracting Support. Project planners should consider existing DoD organizational capability, including the U.S. Coast Guard (USCG), National Guard, and other Reserve components, and other established partnership arrangements that may be available to meet project requirements before outsourcing to contracts or other mechanisms. Whenever practical, goods and services should be procured from the local economy. Orders for goods or services, such as contracting or construction services, placed with DoD or non-DoD federal activities pursuant to the Economy Act (31 U.S.C. 1535) must comply with the DoD Financial Management Regulations (DoD FMR), DoD 7000.14-R, Volume 11A, Chapter 3. The preparation and oversight of any contract for services or for materiel purchased for an OHDACA-funded project (above the micro-purchase threshold) requires use of a warranted U.S. contracting officer. Planners must identify the contracting office which will administer the contract prior to submission of any project nomination, and any associated costs must be included in the project’s cost estimate. See Section C12.3.5. for a discussion of contracted construction efforts.

C12.3.4.8. Project Splitting. All OHDACA-funded projects must result in the partner receiving a total and complete benefit from the project. For example, a construction project must result in a complete and useable facility, and the full cost of the permissible effort must be identified in the PSF. Project splitting is programming a proposed partner’s effort in multiple smaller efforts as a means to circumvent an applicable regulatory, acquisition, or fiscal limitation. Project splitting is prohibited, regardless of the cost or size of the project. Similarly, CCMDs may not use OHDACA funds to augment another federal or DoD appropriation.

C12.3.5. Construction and Renovation. Projects consisting of construction or renovation of facilities, when well-planned and executed, provide an effective and visible humanitarian capacity-building benefit. Contracting offices and Engineer agencies should use local contractors or contractors with previous design and construction experience in the partner’s territory whenever possible. Due to the relatively higher cost, lengthy execution timeline, and complexity of these projects, an MOU between DoD and the partner may be used to document activities and responsibilities that the DoD and the partner intend to undertake concerning the project. This MOU will be non-binding on either party but will serve to clarify requirements that must be met in order for the project to be successful. A template for a construction MOU can be found in Figure C12.F4. See Section C12.3.9.9. for more information about construction under an HMA project.

Figure C12.F4. Memorandum of Understanding Template for Humanitarian Construction

C12.3.5.1. Government Ownership. OHDACA-funded projects that entail construction, renovation, or repair of a structure, utility system, or pavement must be sited on land which is wholly owned or controlled by a partner’s government entity. Accordingly, the CCMD will include documentation from the partner (with English translation) which verify the property is government-owned. If a facility is not government-owned, the CCMD will provide the following documentation to enable project reviewers to determine an adequate degree of government control over the facility:

C12.3.5.1.1. Partner Government Control. A copy of the entire lease agreement, easement, or other legal instrument that established the partner government's control over the land and facility.

C12.3.5.1.2. Country Team Validation. U.S. Country Team coordination that vouches for the familiarity and legitimacy of such land agreements in the partner’s territory.

C12.3.5.1.3. Irrevocable, No-Cost Arrangement. Confirmation that the government's use of the land and facility cannot be revoked by the land owner; the government's use of the land and facility does not involve any continuing or future payments (rent) to the land owner; the duration of the government's use of the land will extend well beyond the useable life of the proposed facility.

C12.3.5.2. Construction Standards. Construction projects must meet relevant local and national building codes, use designs/materials consistent with other local construction, and require minimal maintenance. If no building standards exist in the partner’s territory, construction projects will meet the standards called for by the International Building Code (IBC) (2024 International Building Code). OHDACA-funded construction projects are not required to meet U.S. building codes and are not required to comply with U.S. military construction (MILCON) requirements.

C12.3.5.3. Cost Estimating. A project proposal should identify and justify the entire required scope and associated cost estimate, regardless of anticipated funding levels. In many cases, the HA or HMA construction project requirements will be similar in nature to previously completed construction projects. CCMDs are encouraged to use off-the-shelf designs as a time and cost-saving strategy (e.g., construction of a school could make use of the design documents from previously constructed schools in the region). Construction costs include the costs of surveys and site preparation; acquisition, conversion, rehabilitation, and installation of facilities; acquisition and installation of equipment and accessories integral to the project; acquisition and installation of necessary supporting facilities (including utilities), accessories and supplies incident to the project; planning, supervision, administration, contingency, and overhead incident to the project; and assessments conducted after the project has been submitted for approval.

C12.3.5.3.1. Pre-Construction Scoping of Potential Projects. Because the development of an accurate engineer cost estimate may require a technical survey, CCMDs are authorized to spend up to 10 percent of their OHDACA allocation on pre-construction scoping efforts in support of future construction requirements development prior to submittal of construction projects. The purpose of the pre-construction scoping effort is to facilitate a CCMD's management and execution of the overall HA program by producing detailed scopes of work and independent government estimates (IGEs). Pre-construction scoping visits identify critical issues and confirm an engineering solution is viable, but they may not include engineering efforts needed to compete the potential contracting requirement. Costs of pre-construction scoping efforts are not considered part of a specific project and are captured in OHASIS as an OHDACA expense entry.

C12.3.5.3.2. Engineering Services. Projects that involve construction or renovation executed by contractors require the use of a licensed USG engineer qualified to make quality assurance/quality control inspections. This is often referred to as supervision, inspections, and overhead (SIOH). Include an amount between 8 percent and 15 percent of the construction contract cost for engineer services and oversight in the project estimate.

C12.3.5.3.3. Project Scalability. To the extent practical, CCMDs should plan and estimate high-cost construction projects (any project approaching $1M) so that they are scalable. That is, separated into distinct, complete pieces that can be added to a base requirement. Following DSCA project approval of the total scope, CCMD contract solicitation and award can consist of the base requirement, followed by one or more contract options that specify other, approved scope. This offers greatest funding flexibility to the CCMD and simplifies the obligation of additional funds against pre-approved requirements.

C12.3.5.4. Period of Performance. Construction contracts, considered non-severable service contracts, may have a period of performance of no more than five years, and may not extend beyond the period of time under which project funds are available for disbursement. For this reason, CCMDs are advised to establish facility contract delivery dates within four years of contract award.

C12.3.5.5. Accessibility. The construction project site must be accessible by DoD personnel throughout project execution in order to accomplish necessary project management, oversight, and inspections. This includes regular access to the site to ensure work is performed to proper specifications and is within contract requirements.

C12.3.5.6. Excess Construction Material. Construction contracts will ensure that any excess construction materials purchased with OHDACA funds become the property of the partner’s government, for maintenance of the HA-related facility or another humanitarian purpose.

C12.3.5.7. Shared-Cost Construction. Shared-cost construction projects are permissible but frequently require conclusion of a State-approved, binding international agreement with the partner specifying how the construction costs will be shared between DoD and the partner. Whenever possible, use a single contractor to accomplish all funded efforts of a shared-cost construction project to minimize risk. Rather than share costs of the construction effort, it is often preferable for the partner to focus their contributions on non-construction activities such as equipping the facility, bringing municipal utilities to the site, or other associated efforts.

C12.3.5.8. Use of Partner Military. The The CCMD may use an equipping project to provide materials and supplies to appropriately-skilled partner military personnel to accomplish a construction or renovation effort with no presence or use of DoD construction personnel. Using a combination of DoD and partner military personnel to execute a construction project is not authorized because such an activity constitutes training and OHDACA funds may not be used to train foreign military forces on non-humanitarian skills.

C12.3.5.9. Schools. School construction or expansion projects should include considerations for associated latrines and hand washing stations to accommodate the anticipated school demographics.

C12.3.5.10. Hospitals and Clinics. Construction of hospitals and clinics should consider the availability and/or provision of associated medical equipment to make the facility immediately usable.

C12.3.5.11. Vehicle Pavements. OHDACA funds may be used to repair or build a parking lot or driveway as part of an OHDACA-funded facility renovation or construction if the paved area is reasonably necessary to ensure the functionality of the supported HA-related facility.

C12.3.6. Training. Training engagements with partner personnel strengthen DoD relationships and build partner capacity through the transfer of knowledge and skills. Except for the instructors and administrative personnel providing the training event, all persons attending the OHDACA-funded training event are recipients of OHDACA-funded assistance and must be eligible for such assistance, even if they fund their own travel expenses. An HA project that consists of an OHDACA-funded conference, seminar or workshop will provide training to partner personnel. HRV of security force individuals and units who receive OHDACA-funded training or equipment must be completed before the CCMD provides the proposed assistance (see Chapter 10). A subject matter expert exchange with partner personnel is not authorized as such exchanges do not provide partner training or effectively build partner capacity.

C12.3.6.1. Period of Performance. The period of performance of training engagements shall not extend beyond the period of funds availability, unless all project funds, including funds for instructor and student travel, have been obligated or the contracting officer considers the service to be non-severable.

C12.3.6.2. Training Location. HHMA training must take place a safe distance from any explosive hazard. HA and HMA training will be conducted in the assisted partner’s territory or another regional location, outside the United States and its territories. In the rare case when unique HA or HMA training must be accomplished in the United States or its territories, the CCMD will submit a request to the DSCA (IOPS/GEX/HDD) Chief and comply with Section C10.8.5.1. requirements for medical screening, health insurance and other procedures for an International Military Student travel to the United States. The request should include a review of other regional location and justification why training in the United States or its Territories is more appropriate.

C12.3.6.3. Formal Department of Defense Schools. OHDACA funds may not be used to send partner participant(s) to a DoD school for formal training. If there is a need for a partner participant to attend a DoD school for formal training, the CCMD should consider the use of Foreign Military Financing (FMF), IMET, or other non-OHDACA resources.

C12.3.6.4. Multi-lateral Training. Multi-lateral HA training events are conducted in one of the attending partners and will be submitted as Umbrella projects with a subproject for each of the benefiting partners. SCO, Chief of Mission (COM), and U.S. Agency for International Development (USAID) coordination from each of the partners participating in the training is required and annotated in each subproject.

C12.3.6.5. International Organizations. OHDACA projects do not provide training or HA to an IO. However, a multi-lateral HA training project may be used to provide training to participants from multiple foreign governments who are also members or representatives of an IO. (See Section C12.3.6.4.).

C12.3.6.6. Non-Governmental Organization and Private Sector Participants. OHDACA funds are not used to provide assistance to or build the capacity of an NGO or private sector individuals or organizations. An NGO or private sector individual may participate in an OHDACA training project, such as a disaster preparedness workshop, as a presenter/instructor if their expertise is necessary to accomplish the intended purpose of the OHDACA-funded DoD training event and related travel/per diem expense may be funded as a project expense. NGOs or private sector individuals may administer or operate an OHDACA-funded facility or equipment that has been provided to the partner’s government if the partner’s government relies on such personnel to provide the humanitarian service to civilian populations.

C12.3.6.7. Co-sponsored Overseas Humanitarian, Disaster, and Civic Aid Training Events. CCMDs must conclude a written co-sponsorship agreement between DoD and the co-sponsoring NGO of an OHDACA training event to ensure that both sponsors’ responsibilities are clearly delineated and the requirements of Section 3-206 of the DoD Joint Ethics Regulation (JER), DoDD 5500.07 are satisfied. The proposed co-sponsor must be a recognized scientific, technical, educational, or professional organization. The CCMD will upload draft co-sponsorship agreements into the PSF prior to project approval. The concluded co-sponsorship agreement will then need to be signed by DSCA (FO/OGC), the DSCA Deputy Designated Agency Ethics Official (DAEO), or the CCMD’s DAEO.

C12.3.6.8. Third-Party Participation. Absent a written exception from DSCA (IOPS/GEX/HDD) all persons attending an OHDACA-funded training event, other than the instructors and coordinators, must be an employee of a partner government. In rare circumstances, a CCMD may request DSCA (IOPS/GEX/HDD) approval to provide training to a limited number of NGO or private entity personnel who self-fund their own travel expenses or who will not incur any travel costs, demonstrating that it is in the best interest of DoD for such individuals to attend.

C12.3.6.9. Disaster Management. Disaster management training events generally entail training and/or exercises for national and local-level authorities in disaster preparation, response, mitigation, and emergency operations planning and management. CCMDs should consult with the local or regional USAID Bureau of Humanitarian Assistance (BHA) representatives to de-conflict interagency efforts and strengthen requirements development.

C12.3.7. Equipment and Supplies. Equipment and supplies may be procured in support of an HA or HMA project. See Section C12.3.9.8. for guidance on procurement of specialized HMA equipment and supplies.

C12.3.7.1. Excess Property Catalog. Project planners who are considering the purchase of equipment or supplies will review the EP catalog in OHASIS to identify any available EP equipment or supplies that could meet the partner’s requirement before nominating an equipment or supply procurement project. See Section C12.3.8. for discussion of EP project requirements.

C12.3.7.2. Purchases. CCMDs will execute projects involving the purchase of equipment or supplies in accordance with policies and procedures exercised by the pertinent contracting entity, and CCMDs will coordinate the project with that entity before submittal.

C12.3.7.3. Equipment Maintenance. CCMDs will include verification that the partner is prepared to operate and maintain OHDACA-funded equipment in the PSF. Specialized equipment operation or maintenance training will be included in the project scope and cost, if required.

C12.3.7.4. Technology, Periodic License, or Subscription Fees. Projects involving the provision of computers, certain technologies, or any technology that requires periodic licenses or user fees, are often challenging for a partner to sustain. DSCA will approve these projects only on an exception basis.

C12.3.7.5. Shipment and Delivery. CCMDs will consider shipment logistics, timelines, customs processing, in-transit staging (if needed), and final delivery of the equipment and supplies (referred to as cargo when being shipped (see Section C12.7.4.)) to the project location when planning and estimating costs of the project. All costs to transport cargo to further the execution of a project pursuant to 10 U.S.C. 407, 2557, and 2561 must be included in the project’s overall cost. HA cargo in support of a DSCA-approved project may be shipped by the vendor, via surface transportation, or via airlift and should be shipped via the most cost-effective means. For transportation of disaster relief cargo in support of an approved DoD FDR activity pursuant to 10 U.S.C. 404 or 2561, see Section C12.8.7.3.

C12.3.7.5.1. Vendor-Provided Transportation of Overseas Humanitarian, Disaster, and Civic Aid -Procured Cargo. CCMDs may arrange for the vendor to transport and deliver the OHDACA-procured cargo to the assisted partner via air or surface transportation as part of the material procurement contract.

C12.3.7.5.2. Surface Transportation of Overseas Humanitarian, Disaster, and Civic Aid -Procured Cargo. If vendor-provided shipping is not available or more costly, CCMDs may arrange for surface transportation of OHDACA-procured cargo.

C12.3.7.5.3. Airlift of Overseas Humanitarian, Disaster, and Civic Aid-Procured Cargo. For transportation of HA supplies and equipment, CCMDs should use the lowest-cost transportation modes available. Absent DSCA prior approval, DoD airlift of OHDACA-procured cargo is limited to SECDEF-approved FDR activities (see Section C12.8.). The CCMD must obtain DSCA prior approval for DoD airlift of HA cargo outside of the context of a SECDEF assigned FDR mission regardless of whether the DoD transportation will be accomplished on an aircraft assigned or allocated to the CCMD (consistent with DoDI 4515.13, para 12.3) or on a United States Transportation Command (USTRANSCOM)-procured air asset such as USTRANSCOM’s Global Heavyweight Services (GHS) contract. CCMD requests to utilize DoD airlift for HA project execution should be rare and limited to only those occasions that are clearly justified by the circumstances. CCMDs may request DSCA approval to use OHDACA funds for DoD airlift of HA cargo via a project nomination that explicitly states the CCMD’s intent to execute the project using DoD-provided airlift. The nomination must include information to establish that the cost of DoD airlift will not exceed the value of the HA cargo and that the DoD airlift will be less expensive than surface transportation; or that the more costly use of DoD airlift transportation is necessary to further a significant national security interest. CCMD-approved MCP projects are not authorized to use OHDACA-funded DoD airlift. If a CCMD desires to use DoD airlift to transport HA cargo whose value falls within the MCP approval threshold, the CCMD must seek DSCA approval by submitting an HA project nomination rather than submitting an MCP.

C12.3.7.5.3.1. Proposals to use DoD Airlift. For any HA project that proposes to use DoD airlift for transport of OHDACA-funded cargo, CCMDs will ensure the PSF explicitly states the CCMD intent to use DoD-provided airlift and identify the DoD component or USTRANSCOM contract which will provide the airlift. CCMDs will also upload the following documentation as part of the project nomination: (1) a worksheet that (i) estimates the total project cost for the DoD airlift, (ii) explains the methodology relied upon to estimate DoD airlift costs, and (iii) includes a cost comparison of the estimated cost of proposed DoD airlift to the estimated cost for surface transportation; (2) and a cargo manifest with item quantities and estimated cost to procure the HA cargo; (3) if the proposed cost for use of DoD airlift exceeds the value of the transported HA cargo or is more expensive than surface transportation, the CCMD must provide a memorandum that includes a compelling justification that establishes why utilizing the more costly mode of transportation is necessary to further a significant national security interest. If due to changed circumstances, a CCMD seeks to use OHDACA funds for DoD airlift of HA cargo to support an ABS-reviewed or an approved project which does not explicitly identify the use of DoD-provided airlift, the CCMD will revise the PSF transportation details and cost, upload the documents listed above, and obtain DSCA (IOPS/GEX/HDD) concurrence by sending a project coordination task to DSCA (IOPS/GEX/HDD) or nominating the project in OHASIS. DSCA will review the request to ensure all required documentation is uploaded, the cost analysis and justification is complete, use of airlift does not conflict with SECDEF FDR authority. DSCA (IOPS/GEX/HDD) obtains Office of the Deputy Assistant Secretary of Defense for Global Partnerships (ODASD (GP)) review of requests to fund military airlift.

C12.3.7.5.3.2. Payment for DoD Airlift. For DSCA-approved use of OHDACA funds for DoD airlift, the CCMD may provide OHDACA funds directly to the appropriate air transportation Service or the CCMD may provide funds to DSCA for placement on a transportation account code (TAC) to pay for cargo space on a non-dedicated DoD airlift mission or to pay for the entire cost of a dedicated DoD airlift mission. The CCMD is responsible for coordinating and tracking DoD airlift of OHDACA cargo and for ensuring that the final project cost accurately reflects actual transportation costs.

C12.3.7.6. Distribution of Supplies/Services to Individuals. To the greatest extent possible, OHDACA procured supplies (such as medicines, school supplies, or other similar materials) will be distributed to the partner’s hospital, school, or appropriate ministry, rather than being distributed directly to private individuals. Direct distribution of humanitarian supplies/services to the civilian populace is generally not an effective way to build partner capacity and limits DoD’s ability to effectively monitor the outcomes of provided assistance.

C12.3.8. Excess Property. Donations of DoD EP can be implemented as stand-alone projects or can be conducted in conjunction with another HA or HMA project. DSCA maintains EP in several warehouses and draws upon the property to fill EP donation proposals submitted by the CCMDs. DSCA uses OHDACA funds held at DSCA to pay for transportation of EP to the delivery location, so the cost estimate of a CCMD EP project nomination is zero. Approval of an EP project is subject to the availability of required EP items and DSCA funding for associated transportation.

C12.3.8.1. Excess Property Declaration. DoD components turn over property that is excess or unneeded to a Defense Logistics Agency (DLA) Disposition Services for screening and processing before the property is declared excess. Authorized non-lethal DoD EP which has been established on DLA Disposition Services accountability records is then acquired by the DoD EP Warehouses accountability records and made available for potential transfer as an EP donation. EP items typically include furniture, medical and school equipment and supplies, bedding, shelter materials, vehicles (e.g. fire trucks, ambulances), tools, and construction equipment. SCOs and project managers can access a list of common EP warehouse inventory in the OHASIS EP module. For specific information on the DLA Disposition Services process refer to DoD Manual (DoDM) 4160.21, Volume 1, "Defense Materiel Disposition Manual."

C12.3.8.2. Requirements List. The SCO or project manager creates the EP project requirements list within the PSF. To assist with the creation of the EP requirements list, the EP Catalog is available in OHASIS, under the Tools tab, by selecting one or more of the three EP Warehouse (located in Albany, Georgia, Livorno, Italy, and Okinawa, Japan). Actual project requirements should be identified even if the required items are not currently available in any of the EP Warehouses; the Warehouse managers search within the DLA Disposition Services system to fill requirements for approved EP projects.

C12.3.8.3. Intended Use. EP project submittals must explain what partner entity will receive the items and how the partner will use the EP for a humanitarian purpose. This is important information to convey in each project proposal because selected EP items may be suited to multiple uses. EP items are donated with no warranties, guarantees, or other commitment of post-donation support. EP donations are not intended for resale by the recipient. EP processing and transportation timelines will rarely satisfy the urgent timelines required during a disaster response, and so EP intended to support a partner’s disaster preparation and response capability needs to be requested and justified in advance of crises. EP materials for disaster preparedness can be transferred to the partner for forward staging in an appropriate partner warehouse.

C12.3.8.4. Department of State Involvement. State representatives must be included in the coordination and facilitation of EP projects prior to their submittal. A State representative at the U.S. Embassy or Consulate must be prepared to accept responsibility for the delivered EP, in accordance with 10 U.S.C. 2557, and make arrangements to donate the items to partner government representatives. State and DoD signatures will be required on the EP Custody Transfer Document (CTD) upon receipt of the EP in the partner’s territory (see Figure C12.F5.). If carrier off-loading of the EP items at the final destination is going to be required, this must be identified in the PSF so it can be included in the delivery contract. Also, the State representative who will receive the EP indicates one of the following two choices for EP delivery.

Figure C12.F5. Excess Property Custody Transfer Document

C12.3.8.4.1. Transport to United States Embassy. DoD will transport the EP to the U.S. Embassy in the partner’s territory. This is typically the fastest method for receiving EP, but requires the State to arrange and fund in-country transportation of the EP from the U.S. Embassy to the final destination. The State representative will sign the CTD upon arrival of the shipment at the Embassy.

C12.3.8.4.2. Transport Door-to-Door. DoD may transport the EP directly to the consignee address (door-to-door) in the partner’s territory, bypassing the U.S. Embassy. In this case, project processing and shipment time is extended for United States Transportation Command (USTRANSCOM) to determine pricing and arrange final shipment details. The State representative will sign the CTD upon arrival of the shipment in country and before the items are donated to the partner.

C12.3.8.5. Shipping Address. The SCO must ensure that the EP project nomination includes complete, accurate shipment addresses of the U.S. Embassy or final destination address, point of contact (POC) information, DoD Activity Address Code (DoDAAC), Mark-For Code, Military Assistance Program Address Code (MAPAC), physical delivery address, POCs, and phone numbers.

C12.3.9. Humanitarian Mine Action. HMA requirements are normally identified through the completion of a Requirements Development Site Survey (RDSS). CCMDs should collaborate with other USG agencies, third-parties, or IOs to avoid redundant HMA efforts and to promote efficiencies. Pursuant to 10 U.S.C. 407, HMA projects may not duplicate any other form of social or economic assistance which may be provided to the partner by another U.S. department or agency.

C12.3.9.1. Humanitarian Mine Action Country Plans. CMDs submit and maintain multi-year HMA country plans which reflect the intent of applicable support, strategic, operational, and/or campaign plans. An HMA country plan must be maintained for each partner projected to receive OHDACA-funded HMA assistance. Country plans are coordinated with DSCA and maintained in OHASIS as a reference for all stakeholders. At a minimum, each country plan will include information that conveys:

C12.3.9.1.1. Current Situation. Identification of existing landmine, explosive remnants of war (ERW) hazards, and stockpile management shortfalls in the partner’s territory.

C12.3.9.1.2. Partner Capability. A summary of current partner capabilities and capability gaps related to demining and stockpile management equip, training, and infrastructure shortfalls.

C12.3.9.1.3. Partner End State. The desired partner capability end state. A desired partner end state may be to build indigenous partner capability to safely clear landmine and ERW hazards that are endangering civilian populations. Alternatively, the partner may need to establish an organic humanitarian demining training program with professional cadre and training resources or may need to have trained munitions stockpile managers and procedures such that basic safety precautions are in place to reduce the risk of undesirable explosive events.

C12.3.9.1.4. Projected Projects. Projected HMA engagements, each with a specific objective that will achieve the desired end state.

C12.3.9.2. Requirements Determination Site Survey. An RDSS is a requirements identification effort supporting the development or validation of the HMA country plan. The RDSS may also ascertain partner adherence to any of the partner’s HMA Implementation Plans developed with U.S. forces as part of previously provided HMA assistance. A Demining RDSS determines specific requirements for HMA assistance that will build partner capacity to mitigate the effects of landmines or other ERW on the populace and infrastructure in accordance with International Mine Action Standards. A PSSM RDSS identifies the partner’s conventional munition storage deficiencies, physical security requirements (external and internal), and remediation efforts necessary for the partner to meet Risk Reduction Process Level (RRPL) 1 of the International Ammunition Technical Guidelines (IATG).

C12.3.9.2.1. Participation and Funding. Contractor personnel are not authorized to participate in the assessment process unless such participation is approved by DSCA (IOPS/GEX/HDD)Partner. The CCMD will record RDSS travel expenses in OHASIS as expense entries (vice project entries).

C12.3.9.2.2. Safety. DoD personnel conducting PSSM assessments will strictly follow DSCA PSSM guidelines. If, at any time during an RDSS, any assessment team member observes a hazard or condition that is a critical safety or imminent explosive hazard, the team will immediately cease the assessment and withdraw to a safe location. The RDSS team will notify partner authorities and report the unsafe situation to the SCO and the CCMD HMA Program Manager for further reporting to DSCA, DASD(SHA), and Department of State, Office of Weapons Removal and Abatement (State (WRA)). The assessment will not resume in the identified hazard area until the safety concern has been remedied. An on-site explosive ordnance disposal (EOD) team may continue assessment of facilities or areas that are outside the identified hazard area.

C12.3.9.3. Humanitarian Mine Action Subsectors. HMA projects constitute humanitarian demining assistance (i.e., demining, ERW, or casualty care) or PSSM assistance (training, technical assistance, facility remediation). CCMDs identify the appropriate subsector for each project nomination. If a proposed HMA engagement will consist of activities falling into more than one subsector, the engagement should be nominated as an Umbrella project with separate subprojects for each subsector.

C12.3.9.3.1. Demining. Deming projects provide training in landmine and battle area clearance and in mine risk education to partner trainers or instructor cadre. Instruction may include the survey and identification of hazard area boundaries, unearthing explosive material, defusing, and disposing of material. Demining projects could entail the construction or renovation of a partner’s demining training facility. DoD personnel executing these projects will not engage in the physical detection, lifting, or destroying of landmines, unexploded explosive ordnance (UXO), or other ERW.

C12.3.9.3.2. Explosive Remnants of War. ERW projects provide EOD training to partner trainers or instructor cadre in proper response, collection, and destruction of UXO (on land or underwater) which pose a hazard to civilians. DoD personnel executing these projects will not engage in the physical detection, lifting, or destroying of landmines, UXO, or other ERW. DoD personnel can provide technical assistance while partner units perform ERW destruction.

C12.3.9.3.3. Casualty Care Training. HMA casualty care projects provide training to partner demining trainers or instructor cadre on trauma combat casualty care to proficiency levels 1, 2, 3, or 4. Training includes an introduction to first aid and is tailored to the needs of the partner organization. DoD personnel executing these projects will not engage in the physical detection, lifting, or destroying of landmines, UXO, or other ERW.

C12.3.9.3.4. Physical Security and Stockpile Management. PSSM projects may include education, training, technical assistance, and facility remediation to address deficiencies and improve the partner’s conventional munition physical security and stockpile management practices. Facility remediation assistance efforts are limited to only those efforts that are necessary for the facility to meet safe, efficient, and effective stockpile management standards established by the United Nations as RRPL 1 of the IATG 01.20. OHDACA funded PSSM efforts do not include management or disposal of hazardous items that are not munitions related, such as fireworks, chemical or industrial hazardous materials, even if such items are collocated in the partner munitions storage facility.

C12.3.9.3.4.1. Stockpile Management of Explosives/Munitions Acquired for Use. DoD PSSM assistance with partner explosives/munitions acquired for use as intended, even if such items have become unserviceable, is not subject to DoD personnel restrictions for humanitarian demining assistance under 10 U.S.C. 407. DoD personnel may contact, move, or conduct limited stockpile destruction of explosives/munitions acquired for use as part of a PSSM project only as necessary to provide training for partner personnel or to enable the partner to meet safe, efficient, and effective stockpile management standards of RRPL 1 of IATG 01.20.

C12.3.9.3.4.2. Management of Captured Enemy Ammunition or Explosive Remnants of War. DoD personnel providing PSSM assistance may not physically contact, move, or destroy any Captured Enemy Ammunition (CEA) or ERW in a munitions storage facility unless the partner has placed the munitions into its inventory for use as intended. If the CCMD or DoD personnel cannot distinguish between the stockpiled serviceable ammunition and CEA or ERW awaiting destruction in a partner’s munitions storage facility, DoD personnel may not physically contact, move, or destroy any explosive material from that munitions storage facility.

C12.3.9.4. Identifying Department of Defense Personnel to Implement the Humanitarian Mine Action Project. CCMDs coordinate with HDTC to identify the most appropriate skillsets to perform the proposed HMA projects; CCMDs follow theater business rules for force generation and allocation. U.S. conventional forces (CF) are the personnel of choice for conducting HMA training of partner personnel, as specified by Chairman of the Joint Chiefs of Staff Instruction (CJCSI) 3207.01D.

C12.3.9.5. Humanitarian Demining Training Center Subject Matter Expert Support. Humanitarian Demining Training Center (HDTC) personnel may travel to support HMA projects by conducting RDSS, PDSS, or pre-deployment training of DoD personnel selected to execute an HMA project. CCMDs requiring HDTC subject matter expert (SME) support must submit the request to HDTC at least eight weeks prior to the anticipated travel date.

C12.3.9.6. Humanitarian Demining Training Center Training/Certification. HDTC training/certification of DoD personnel is required before DoD personnel deploy to the partner for project execution. To enable HMA program planning, CCMDs must submit anticipated HDTC training requirements based on proposed HMA projects no later than 1 June of the previous FY and include the estimated cost for DoD personnel travel to HDTC training in the project cost. The HDTC training request form is available in the OHASIS Document Library. In the event that the CCMD has an unforeseen training request (e.g., personnel could not be identified prior to the start of the FY or the original unit declined the mission following project approval), the CCMD must submit a request for training no later than eight weeks prior to the anticipated training start date. HDTC training/certification is conducted in accordance with U.S. law and policy, International Mine Action Standards, and the IATG. All instructors must have completed HDTC HMA training within the previous three years when they deploy to execute an HMA project. If an individual can provide verification (Commander Endorsement or Certificate) that they already possess Service-trained instructor qualification through a formal Service training program, HDTC may waive Instructor training phases.

C12.3.9.7. Contract Services. Services that cannot be accomplished by DoD personnel but are necessary for HMA project execution may be contracted. CCMDs will upload contract requirements documents in OHASIS for any HMA project submittal that anticipates the use of contract services, and will reflect the associated contract cost in the project cost estimate. Contract services may include:

C12.3.9.7.1. Collection and analysis of demographic factors/knowledge of land mine threat, rates of land mine casualties, and impact on the economy: important for education and technical assistance with respect to the detection, clearance, and disposal of ERW.

C12.3.9.7.2. Analysis of measures of effectiveness, including assessments of the threat and an examination of the success of the program as it relates to the partner’s ability to assimilate and apply training.

C12.3.9.7.3. Support to HMA operations and planning, including logistics assistance.

C12.3.9.8. Humanitarian Mine Action Equipment and Supplies. All OHDACA-funded HMA items transferred to the partner must have a clear and direct nexus to HMA demining operations, mine safety, PSSM, or HMA instruction; the items must be specially designed for use in demining and/or the HMA training curriculum must include instruction on how to properly use the item during demining. Proposed HMA projects must include an equipment list of proposed equipment and supplies (with estimated costs) prior to project approval. If additional required items are identified during project execution, the CCMD must ensure that these are consistent with legal and policy restrictions on the use of OHDACA for HMA. An HMA project may include the procurement from a commercial provider of completed technologies developed through DoD’s Humanitarian Demining Research and Development (HDR&D) program. Examples of equipment that have been purchased for HMA efforts are listed in Figure C12.F6.

Figure C12.F6. Examples of Humanitarian Mine Action Equipment

  • Hand-held and small mobile metal detection equipment
  • Partner global positioning systems
  • Training support equipment (e.g., training aids) for partner training programs
  • Personnel protection equipment
  • Basic office supplies and equipment for partner’s HMA training programs
  • Production equipment for mine awareness products
  • Non-lethal, individual or small-team mine destruction and neutralization equipment and supplies including new technologies developed for mine detection, destruction, or neutralization.
  • Individual deminer field and survival equipment
  • Basic computer systems or software to manage demining data
  • Basic communications equipment to enhance demining operations or command and control, such as short-or-long-range units
  • Basic medical supplies and equipment
  • Basic demolition equipment and supplies to support training program operations
  • Underwater ERW Technical Survey and clearance equipment (side scan sonars, magnetometers, diving and diving support equipment)

C12.3.9.8.1. General Purpose Items. Non-specialized vehicles or standard general purpose uniforms cannot be characterized as demining equipment, even if the items will be provided to a partner’s demining unit. Tents, temporary shelters, sleeping bags, field kitchens, or other similar items to facilitate life support at a forward operating location cannot be characterized as demining equipment even if such items would be used to support partner’s demining personnel.

C12.3.9.8.2. Mine Awareness Education Supplies. OHDACA funds may be expended to purchase inexpensive items for distribution to the civilian populace for the purpose of promoting mine safety or education. The item cost must be of nominal value (i.e., $5.00 or less). The item must contain a useful mine awareness purpose that furthers the partner’s demining efforts, such as a safety message and a means to report a discovered UXO or mine (phone or e-mail) and cannot merely depict a partner’s EOD unit’s badge or other military designation. Promoting the image of a partner’s demining unit is not an appropriate use of OHDACA funds. The mine awareness item may also serve a practical purpose (such as a pen, key chain, or calendar). Mine awareness public education items should be distributed by partner personnel as an integrated part of a partner’s public information/education campaign.

C12.3.9.8.3. Letter of Equipment Transfer. Equipment and supplies necessary to conduct HMA training may be transferred to the partner’s designated agent upon completion of the training event. The CCMD will issue a letter of transfer specifying materiel to be retained by the partner. The letter will be furnished to the U.S. Embassy HMA POC for administrative processing and acceptance of the materiel by partner representatives.

C12.3.9.9. Humanitarian Mine Action Construction. HMA renovation and construction efforts will comply with the same requirements of HA renovation and construction efforts. (See Section C12.3.5.).

C12.3.9.9.1. Training Facilities. Construction projects may entail repair or renovation of an existing training facility or construction of a training area in support of the partner’s demining training capability.

C12.3.9.9.2. Munition Storage Facilities. OHDACA funds may be used to remediate existing partner munition storage facilities as necessary for the facility to meet RRPL 1 of the IATG. OHDACA funds should not be used to fund construction of new partner munition storage facilities. CCMDs should identify requirements for new munition storage facility construction to DSCA (IOPS/GEX/HDD) so DoD efforts can be effectively coordinated with any related State (WRA) Non-proliferation, Anti-terrorism, Demining, and Related (NADR) efforts.

C12.4.1. General. This section addresses the nomination, submittal, review, and approval of Humanitarian Assistance (HA), Excess Property (EP), and Humanitarian Mine Action (HMA) projects. Figure C12.F7. depicts the process.

Figure C12.F7. Project Approval Process

C12.4.2. Nomination to Combatant Command. Project proposals are developed in Overseas Humanitarian Shared Information System (OHASIS) by Field or Team users, ensuring that all required information is entered in the system, necessary supporting documentation is uploaded (such as verification of foreign government (partner) land ownership for construction projects), and appropriate agencies have coordinated on the proposal in OHASIS. The Team user for the partner, usually the Security Cooperation Organization (SCO) chief or designate, nominates fully developed and coordinated partner projects to the Combatant Command (CCMD) by submitting them in OHASIS. Projects need to be executable during the time frame indicated and represent the full scope of the HA, EP, or HMA requirement. The following key elements are recorded in OHASIS.

C12.4.2.1. Project Name. Project names should be descriptive enough to be unique from all other projects in OHASIS and communicate the project’s sector, the project activity, and the project location. For example, “Elementary School Renovation Littletown,” “Disaster Response Training Littletown,” and “Medical Clinic Construction Littletown.”

C12.4.2.2. Executive Summary. The project’s Executive Summary provides clear and concise information about the proposed project activity and intent, in support of senior leader project review, coordination, approval, and funding decisions. The summary will include a description of the problem being addressed, the proposed activity, who will implement the project, and what partner organizations or units will participate and/or benefit from the activity. The summary must also describe how the project fulfills a partner’s humanitarian need, how the civilian population will benefit from the project, and how the project supports DoD interests. If the project is a training project, the summary will include a description of what topics of instruction will be covered and the duration of training. If equipment or material will be provided, the summary will include a description of proposed items and an explanation of how the equipment directly supports the project objective. If the project includes renovation or construction, the summary will include a description of the intended renovation or construction. The summary must also address any risk that the training, equipment or facility could be diverted to non-humanitarian use. The summary should also explain how the proposed project relates to, but is not redundant with, earlier projects completed at the same location.

C12.4.2.3. Estimated Cost. Project costs will be clearly identified and justified. If a budget spreadsheet is attached to the project, make sure that it reflects the total project’s estimated cost. Include an explanation or cost breakdown of how funds will be expended (e.g. use of contractors, U.S. instructor temporary duty (TDY) costs, equipment purchase, etc.). If vendor quotes identify taxes, ensure the cost estimate entered into OHASIS (and any future vendor payments) do not include tax amounts. (See Section C12.3.3.5.).

C12.4.2.4. Coordination. Project managers at the Field level or SCOs conduct project coordination with DoD and external organizations, as appropriate, and record associated comments in OHASIS. If coordination within OHASIS is not feasible, project managers should upload supporting documentation (such as emails) to the Project Submittal Form (PSF). Program Managers should coordinate with other USG agencies conducting similar efforts in the partner’s territory to avoid duplication of effort.

C12.4.2.4.1. Partner. Program managers should obtain partner ministerial-level coordination on each project, and document the partner coordinator’s name and the coordination date in the PSF. For multi-lateral projects, coordination from each participating partner government is required.

C12.4.2.4.2. United States Agency for International Development Coordination. The U.S. Agency for International Development (USAID) Mission Director’s coordination is required for HA and EP project nominations, and SCOs or program managers obtain this through an OHASIS coordination task. In the absence of a USAID mission within the partner's territory, program managers should seek coordination from the USAID mission with regional responsibility for the partner.

C12.4.2.4.3. Political-Military Affairs Officer. If nominating an HA or EP project that will provide support to refugee or migrant populations, SCOs or program managers must obtain coordination via an OHASIS coordination task from the U.S. Embassy Refugee Coordinator (RefCoord) or, in the absence of a RefCoord, the Political-Military (Pol-Mil) Affairs Officer. The Pol-Mil officer may consult with Department of State (State), Bureau of Population, Refugees, and Migration (State (PRM)) regarding the requirements and appropriateness of the proposed project.

C12.4.2.4.4. Chief of Mission. Project activities should be consistent with the relevant U.S. Embassy's Integrated Country Strategy (ICS) and Mission Strategic Resource Plan (MSRP). SCOs must obtain Chief of Mission (COM) (or delegated State representative) coordination on each project, and document the COM/coordinator’s name, title, and the coordination date in the PSF. For multi-lateral projects, COM coordination from each participating partner is required.

C12.4.3. Combatant Command Staffing. The CCMD Project Management (PM) reviews, coordinates, and prioritizes project nominations prior to project approval and funding. CCMD level coordination for all HA, EP, and HMA projects will be completed in OHASIS and will include the CCMD’s legal counsel and security cooperation (SC) function, at a minimum. In addition to the offices listed below, CCMDs will coordinate project nominations with other functional staff offices, as appropriate.

C12.4.3.1. Combatant Command Security Cooperation Function. The CCMD is responsible for ensuring projects are aligned and synchronized with CCMD SC objectives and other SC activities in the Area of Responsibility (AOR).

C12.4.3.2. Combatant Command Legal Counsel. CCMD Legal Counsel must review each OHDACA project for legal sufficiency and complete an OHASIS coordination task.

C12.4.3.3. Contracting Office. The USG contracting office or agency designated to provide contracting support for the project and identified in the project nomination must coordinate on the project.

C12.4.3.4. Combatant Command Surgeon General. The command surgeon general should coordinate on health and medical projects.

C12.4.3.5. Combatant Command Engineer. The CCMD’s engineer or the engineer organization providing support to a construction project will provide an engineer review. Construction project nominations will identify the organization providing engineer support.

C12.4.3.6. United States Agency for International Development, Bureau of Humanitarian Assistance. CCMDs will ensure local or regional U.S. Agency for International Development, Bureau of Humanitarian Assistance (USAID (BHA)) representatives coordinate on HA and EP project nominations in a partner’s territory where the United States is actively responding to a declared disaster.

C12.4.4. Combatant Command Approval or Submittal to Defense Security Cooperation Agency. Following all required project coordination, CCMDs have authority to approve minimal-cost HA projects, whether or not they have been included in the CCMD Assessment and Budget Submittal (ABS) (see Section C12.3.2.1.). CCMDs are also responsible for prioritizing and submitting project nominations to DSCA for approval. When the CCMD approves a minimal-cost project or submits a project to DSCA for approval, they are confirming the bona fide need for that project, in accordance with DoD Financial Management Regulation (DoD FMR) Vol 11A Chapter 2. The CCMD may submit project nominations to DSCA in OHASIS as either Annual Plan projects or Out-of-cycle projects.

C12.4.4.1. Annual Plan Projects. Following DSCA review of the CCMD’s ABS, CCMD HA PMs may submit Annual Plan projects for DSCA approval. When feasible, CCMDs should submit their highest priority projects first. Projects listed in the CCMD Fiscal Year (FY)20 ABS are part of the CCMD’s FY20 Annual Plan (see Section C12.2.5.).

C12.4.4.2. Out-of-Cycle Projects. Projects that are not included in the ABS for the applicable FY may be submitted to DSCA as out-of-cycle projects. Out-of-cycle project submittals require justification for why the project must be executed ahead of the next budget cycle. CCMDs should try to minimize out-of-cycle project submittals, as they divert resources from planned activities.

C12.4.5. DSCA Review and Approval. DSCA (Office of International Operations, Global Execution Directorate, Humanitarian Assistance and Demining Division (IOPS/GEX/HDD)), in coordination with DSCA (Front Office, Office of the General Counsel (FO/OGC)), reviews all CCMD project submittals for compliance with statutory, policy, and program requirements prior to issuing an approval decision. DSCA obtains Deputy Assistant Secretary of Defense for Stability and Humanitarian Affairs (DASD(SHA)) review on all out-of-cycle project submittals. Once DSCA (IOPS/GEX/HDD) approves the project submission, the CCMD has the authority to expend OHDACA funds from the approved FY appropriation for a project in accordance with the approved project scope. In the rare case a proposed project is disapproved, the CCMD may contact the DSCA (IOPS/GEX/HDD) Division Chief to request an appeal of the decision.

C12.4.5.1. Humanitarian Mine Action Projects. In addition to DSCA (FO/OGC) review, DSCA (IOPS/GEX/HDD) obtains DASD(SHA) and State Office of Weapons Removal and Abatement (State(WRA)) review on all HMA projects (Annual Plan and out-of-cycle) before DSCA (IOPS/GEX/HDD)issues an approval decision. DSCA (IOPS/GEX/HDD) will also communicate HMA physical security and stockpile management (PSSM) engagements with DSCA (Office of International Operations, Global Execution Directorate, End Use Monitoring Division (IOPS/GEX/EUM)) to identify opportunities for collaboration.

C12.4.5.2. Excess Property Projects. DSCA (IOPS/GEX/HDD) internally coordinates each EP project submission to ensure that shipping information is complete, confirm availability of transportation funds, and verify that requested equipment is available for donation either at a DSCA-managed EP warehouse or within the Defense Logistics Agency (DLA) Disposition Services System.

C12.4.5.3. Incomplete Submittals. At any time in the review process, DSCA may return a project proposal to the CCMD for clarification of information that is unclear, incomplete, or insufficient to assure legal, policy, and program compliance. CCMDs should update or correct the project submittal, as required, in a timely manner and then resubmit the project to DSCA. Upon receipt of a resubmitted project, DSCA (IOPS/GEX/HDD) will determine if additional or repeated project coordination is warranted before making an approval decision.

C12.5.1. General. Overseas Humanitarian, Disaster, and Civic Aid (OHDACA) project execution, in almost all cases, takes place within the foreign government’s (partner’s) territory. Combatant Commands (CCMDs) are authorized to execute and fund project activities that fall within the approved project’s scope. CCMDs must use funds from the fiscal year (FY) appropriation identified in the approved project. CCMDs may not change an approved project’s scope or use funds from a different FY appropriation to execute activities without prior coordination and approval from DSCA (Office of International Operations, Global Execution Directorate, Humanitarian Assistance and Demining Division (IOPS/GEX/HDD)) (see Section C12.6. for guidance on funds management). CCMDs will execute projects in accordance with applicable U.S. legal and financial regulations, DoD policies, and OHDACA program management requirements. DSCA (IOPS/GEX/HDD) and the CCMD jointly manage Excess Property (EP) project execution. Figure C12.F8. depicts the project execution process.

Figure C12.F8. Overseas Humanitarian, Disaster, and Civic Aid Project Execution

C12.5.2. Human Rights Vetting. Security Cooperation Organizations (SCOs) ensure that the Department of State (State) has conducted Human Rights Vetting (HRV), as appropriate, for any OHDACA-funded project where training or equipment will be provided to partner or third-party military or security forces (see Section C12.3.4.7.). Prior to beginning any training or delivering equipment to partner military or security forces, the project manager verifies that each military/security unit (or partial unit) to be trained have been cleared, and that all individuals to receive training are actually assigned to the cleared unit. Uncleared units and/or individuals will not receive training or equipment.

C12.5.3. Personnel Travel. DoD personnel traveling to a partner’s territory for the purpose of OHDACA-funded activities will coordinate travel details and other pertinent requirements with the SCO.

C12.5.4. Humanitarian Assistance Execution. Humanitarian Assistance (HA) project execution may take a variety of forms, depending on the sector, project type, activity involved, and specific project objectives. The SCO or project manager completes Part 3 of the OHASIS Project Submittal Form (PSF) during project execution.

C12.5.5. Excess Property Execution. Once an EP project is approved, the DSCA EP Manager determines if required items are available in the EP warehouse or can be sourced from Defense Logistics Agency (DLA) Disposition Services. An EP project approved concurrent with Foreign Disaster Relief (FDR) activities may be granted priority in processing and/or execution, but must comply with standard EP policy, legal, and program requirements.

C12.5.5.1. Defense Logistics Agency Disposition Screening. EP warehouse personnel may screen on-line listings for appropriate items to fill the EP request at DLA Disposition Services locations. This process can be time-consuming, and if a suitable match for all requested items is not found within 12 months, DSCA will notify the CCMD HA office to choose between accepting a partial shipment of just the items which are available; revalidating the requirement for EP; or cancelling the EP project.

C12.5.5.2. Picklist Offer and Acceptance. Once an equipment match or a suitable substitute is located in the EP warehouse or through DLA screening, EP warehouse personnel will offer a picklist of available equipment. The SCO or project manager will review the offered picklist, consult with partner authorities as appropriate, and then accept the picklist in Overseas Humanitarian Shared Information System (OHASIS). SCOs or project managers must accept the picklist within 30 days of offer, or DSCA may cancel the project. Once the picklist is accepted, the warehouse stages the items for shipment, coordinates transportation of items from DLA disposition, or arranges for the transfer of items via wash post. See Section C12.5.5.3. for a discussion of wash post.

C12.5.5.3. Wash Post. The wash post process allows the EP warehouse to assume accountability for items at the location where they were declared EP, such as an overseas DLA Disposition Services office, without having to physically transport the items to the EP warehouse. The wash post method of acquiring EP is used to fill an EP requisition where the EP items are already located in the area of responsibility (AOR). After assuming accountability of the items, the EP warehouse may provide an authorization letter for a USG representative to withdraw the property from DLA Disposition Services. The EP warehouse will generate duplicate Issue Release/Receipt Documents (Defense Department (DD) Form 1348-1As) and coordinate with DLA Disposition Services to ship the property directly from its physical location to the intended recipient. The EP warehouse will maintain proper records for all transactions involved with the equipment transfer, to include the Custody Transfer Document (CTD).

C12.5.5.4. Shipping and Delivery. DSCA funds the transportation of EP. The EP warehouse coordinates shipment dates with the CCMD and documents shipping information in OHASIS. The EP warehouse ships EP at the lowest cost and best interest to the government, which is generally surface or sea transport. However, DSCA (IOPS/GEX/HDD) may grant an exception if the nature or urgency of the requirement justifies it. DoD personnel will not make any commitments of EP donation to the partner prior to confirmation of item shipment.

C12.5.5.5. Equipment Receipt and Customs. Close coordination between the warehouse, CCMD, SCO, project manager, and State representative is critical to ensure proper arrangements are made for offloading equipment at the final destination. The EP Project is marked as EP Received when the items physically arrive in the partner’s port. The SCO or project manager must coordinate with appropriate partner and State officials on managing the receipt of EP material or equipment. This usually includes customs clearance as well as arrangements for offloading material from the truck or container (if not part of the shipment contract). The SCO or project manager will plan multi-stop deliveries, e.g. of vehicles that have to clear several inspection and registration entities before being delivered to the consignee, in advance of equipment arrival in country. The State representative who will take control of the EP should assist with clearing customs and tax exoneration. OHDACA funds may not pay any value added tax (VAT) or other tax imposed by the partner for import of EP items. (See Section C12.3.3.5.)

C12.5.5.6. Custody Transfer Document. By law, when EP arrives in the partner’s territory, it must be transferred from DoD custody to an authorized State representative who will take control of the EP and be responsible for its distribution. The SCO or project manager generates the CTD in OHASIS and obtains the State representative’s signature on the CTD to document this transfer (see Figure C12.F5.). CCMDs will ensure completion and upload of CTD documentation into OHASIS.

C12.5.5.7. Distribution of Excess Property to the Partner. State is responsible for distribution of DoD EP items to the intended partner recipient, in accordance with 10 U.S.C. 2557. The State representative will arrange an appropriate hand-over ceremony for State to present the EP to the partner recipient. An EP project is completed when the SCO or project manager completes Part 3 of the PSF, confirming that EP has been distributed to the partner recipient.

C12.5.6. Humanitarian Mine Action Execution.

C12.5.6.1. Certifying Department of Defense Personnel to Implement the Humanitarian Mine Action Project. Units tasked to conduct Humanitarian Mine Action (HMA) training in support of an approved HMA project will ensure that deploying personnel receive specific qualification from the Humanitarian Demining Training Center (HDTC) prior to deployment, in accordance with the CCMD’s previously submitted HDTC training request (see Section C12.3.9.6.). Qualification Certificates are issued to individuals who successfully complete HDTC training.

C12.5.6.2. Pre-Deployment Site Survey. The implementing component may initiate project execution by conducting a pre-deployment site survey (PDSS) to the partner’s territory to verify that the approved project is executable with identified resources.

C12.5.6.3. Project Execution. HMA projects are executed in compliance with applicable legal restrictions and international standards, and in accordance with HDTC guidelines. The SCO or project manager completes Part 3 of the OHASIS PSF during project execution.

C12.5.6.4. Physical Security and Stockpile Management Activities. Personnel conducting Physical Security and Stockpile Management (PSSM) engagements will strictly comply with HDTC guidelines when those engagements include the potential for physical contact with or destruction of explosive ordnance in a practical training exercise or in the course of providing stockpile management assistance. DoD personnel providing PSSM assistance may not physically contact, move, or destroy any captured enemy ammunition (CEA) or explosive remnants of war (ERW) in a munitions storage facility unless the partner has placed the munitions back into the inventory for use as intended by design. See Section C12.3.9.3.4. for a discussion of PSSM requirements.

C12.5.6.5. Partner Implementation Plan. At the conclusion of each HMA engagement, the U.S. trainers and partner personnel will develop a partner implementation plan and timeline to facilitate partner implementation and maintenance of the newly acquired capability and achievement of partner’s end state objectives in the HMA Country Plan. Partner personnel will retain the implementation plan, and the project manager will upload a copy of the implementation plan into the PSF during project closeout. Follow-on HMA training and assistance may be dependent on the partner’s successful adherence to this plan.

C12.5.7. Strategic Communication. CCMDs should maximize communication of OHDACA-funded activities and outcomes to local, regional, and national populations. Project managers will coordinate with SCOs and Public Affairs (PA) personnel (at the CCMD, component or embassy PA office) to ensure that public messaging in support of HA programs not only marks key milestones, but also includes provisions for enduring messaging as appropriate. Communication will focus on the benefits of the program to the partner and highlight partner contributions.

C12.5.7.1. Hand-over Ceremonies. SCOs or project managers should include opening or hand-over ceremonies at the conclusion of each project and should invite CCMD 0-6 or flag/general officers to participate. Program managers should work with the CCMD PA office and the U.S. Embassy PA office to coordinate event publication. Formal communication of an EP donation may include the donation volume, weight, or item quantity.

C12.5.7.2. Branding. Program managers will provide a visible and substantive marker for each OHDACA-funded project. Signage should include writing in both English and the local language. For training and other personnel engagements, certificates of attendance or cloth patches may be provided for the recipients.

C12.5.8. Completion and Closeout. Upon completion of all activities in support of an OHDACA-funded HA, HMA, or EP project, the SCO or project manager completes all mandatory fields in Part 3 of the PSF, enters a completion date, and changes the project status to Completed. Within 30 days of project completion, the SCO or project manager completes PSF Part 4 and submits the project for Closeout.

C12.6.1. General. DSCA manages the Overseas Humanitarian, Disaster, and Civic Aid (OHDACA) appropriation in accordance with the DoD Financial Management Regulation (DoD FMR) and responsible management practices. DSCA is responsible for proper funds management, distribution, and record keeping, to include ensuring evidentiary documentation exists commensurate with the DoD FMR, Financial Improvement and Audit Readiness (FIAR) guidance, and other applicable laws, directives, and instructions. DSCA maintains adequate documentation supporting OHDACA funding transactions at the appropriation level; determines appropriate funding allocations; providing guidance to Combatant Commands (CCMDs) related to funds execution; and ensuring CCMDs are recording, maintaining, and providing adequate supporting documentation compliant with audit-requirements. CCMDs are responsible for funds management and distribution at the execution-level, and CCMDs must comply with annual funds management and execution guidance provided by DSCA.

C12.6.2. Financial Reporting. CCMDs are required to a) ensure timely and accurate recording of accounting transactions within an audit-complaint Enterprise Resource Planning (ERP) system; b) provide to DSCA by the 10th day of each month an "end of month status of funds" report for the previous month retrieved directly from an ERP financial system of record; and, c) provide a copy of the Certification of Triannual Review completion memorandum at designated periods required in the DoD FMR and as requested by DSCA. CCMDs record all OHDACA funds commitments and obligations in an official financial system of record and document them manually in Overseas Humanitarian Shared Information System (OHASIS) on the Project Submittal Form (PSF) or via the OHDACA expense entry screen (used for documenting commitments which are not directly attributable to a single project). At a minimum, CCMDs document the amount and date of commitments with associated commitment document number; the amount and date of obligations with obligating document number; and adjustments to commitments or obligations with date and associated document number.

C12.6.3. Execution of Funds. The OHDACA appropriation has a two-year period of availability. To the maximum extent possible, CCMDs should obligate funds in the first year of the period of funds availability. To facilitate this, CCMDs should submit annual projects for review and approval immediately after DSCA has reviewed the CCMD Assessment and Budget Submittal (ABS). CCMDs are expected to begin executing funds against approved projects as early as possible within the first year of the period of availability. CCMDs should continually assess funds execution and requirements to ensure applicable funding and contracting timelines and milestones are met. Identify any project commitments that are no longer required for project execution. These funds should be de-committed and used to fund other approved requirements at the CCMD or be returned to DSCA. CCMDs should communicate early with DSCA if there are indications that funding will not be obligated by the date funds expire or if excess funding is identified. CCMDs will return any OHDACA funds they are unable to obligate to DSCA as soon as possible for re-allocation against other requirements.

C12.6.3.1. Commitments. Fund commitments are defined in DoD FMR Vol 3, Ch. 15 Section 150203 as “an administrative reservation of funds based on firm procurement requests (e.g., Military Interdepartmental Purchase Request (MIPR), Funding Memo), unaccepted customer orders, Directives, and equivalent instruments (Government Purchase Card (GPC), Defense Transportation System (DTS)).” Ultimately, project commitment amounts should reflect the amount of funds required for project execution.

C12.6.3.2. Obligations. An obligation is defined in DoD FMR Vol 3, Ch. 15, Section 150204 as an “amount representing orders placed, contracts awarded, services received, and similar transactions during an accounting period that will require payment during the same, or a future, period.” All OHDACA funds must be obligated before they expire for new obligations. CCMDs enter Funds Obligation in OHASIS as soon as possible after the obligation takes place, and no later than 30 days following project completion.

C12.6.3.3. Disbursements. Disbursement of funds are defined in DoD FMR Glossary as an “amount paid (also referred as outlay) by Federal Agencies (Defense Finance and Accounting Service (DFAS)), by cash or cash equivalent, during the fiscal year (FY) to liquidate government obligations. Disbursements may take place several months or even years after the funds have been legally obligated but must take place before the appropriation cancellation (five years past the date that funds expired for new obligations).

C12.6.4. Authorized Expenses.

C12.6.4.1. Project Costs. Authorized project expenses may include the costs of any equipment, services, or supplies acquired for the purpose of carrying out authorized Humanitarian Assistance (HA) or Humanitarian Mine Action (HMA) activities or to support a foreign government’s (partner’s) demining efforts. Expenses may also include the travel, transportation, and subsistence expenses of DoD personnel providing the HA or HMA assistance. Project costs may also include the following:

C12.6.4.1.1. Site Visit/Survey. Any assessment or construction scoping visit associated with an individual project that is necessary for project execution.

C12.6.4.1.2. Project Travel. Travel costs in support of project execution. DoD personnel travel costs are funded with the same appropriation as that used to fund the project and is confined to the period of funds availability.

C12.6.4.1.3. Contract Costs. These include applicable costs for services rendered in support of projects (e.g. travel, transportation/shipping, contracting, engineering, training, consultation, translation, and associated support costs), as well as costs for procurement contracts.

C12.6.4.1.4. Medical Evacuation. Contracting for medical evacuation support for medical emergencies during demining or Physical Security and Stockpile Management (PSSM) training and operations.

C12.6.4.1.5. Completion Ceremony. Expenses for branding, promotion, and ceremonies. These expenses are documented in OHASIS as part of the project expense. OHDACA funds may support the travel of one CCMD official as an active participant in a dedication ceremony for an OHDACA project; additional personnel are only funded with OHDACA if approved in advance by DSCA (Office of International Operations, Global Execution Directorate, Humanitarian Assistance and Demining Division (IOPS/GEX/HDD)). Force protection policy or extensive in-country coordination requirements are possible reasons for approving additional travelers.

C12.6.4.2. Other Permissible Expenses. There are a limited number of permissible OHDACA expenses which are not associated with individual projects. These expenses are documented in OHASIS on the expense entry screen, unless specified otherwise. They may be funded with any available current year funds. CCMDs will seek approval from DSCA on a case-by-case basis for any costs that are not part of an HA or HMA project and do not appear in one of the permissible cost categories discussed below.

C12.6.4.2.1. Combatant Command Humanitarian Assistance Office Staff Travel. OHDACA may fund travel of CCMD HA Office staff attendance at DSCA-hosted OHDACA events.

C12.6.4.2.2. Combatant Command-hosted Security Cooperation Organization Execution Workshops. Each CCMD is authorized to fund an annual event that primarily facilitates project planning, development, and execution. In addition, OHDACA funds may be used for workshop travel costs of Security Cooperation Organization (SCO) personnel and CCMD HA personnel. An OHDACA workshop cannot be accomplished for the sole purpose of conducting SCO training. If the CCMD wishes to host a second event during the year and can demonstrate that total event funding for the two events is no greater than holding a single event, the CCMD may be permitted to host a second event. CCMD-hosted Workshops are identified on the CCMD ABS.

C12.6.4.2.3. Pre-Construction Scoping. CCMDs are authorized to spend OHDACA funds on scoping visits for future potential construction projects prior to the approval of the construction project. (See Section C12.3.5.3.1.)

C12.6.4.2.4. Country Program Monitoring Reports. The total amount spent on Country Program Monitoring (CPM) report completion is limited to no more than 4 percent of the CCMD’s OHDACA allocation. CCMD personnel could simultaneously accomplish an assessment of CCMD program goals or theater campaign plan (TCP) objectives during the course of CPM completion, as long as the cost of the CPM effort is not increased.

C12.6.4.2.5. Humanitarian Mine Action Requirements Development Site Survey Travel. OHDACA funds may be expended to determine partner HMA requirements and develop a country plan. Forecasted requirements development site survey (RDSS) expenses are identified on the CCMD ABS (see Section C12.2.5.). An RDSS may be conducted to assess demining or PSSM requirements.

C12.6.4.2.6. Humanitarian Demining Training Center Subject Matter Expert Support. OHDACA funds may be used for Humanitarian Demining Training Center (HDTC) subject matter expert (SME) support provided to the CCMD.

C12.6.4.3. Expenses that are Not Permissible. Expenses that are not listed in Section C12.6.4.1. or Section C12.6.4.2. may only be funded on an exception basis, with written permission from DSCA (IOPS/GEX/HDD). Under no circumstances will OHDACA fund:

C12.6.4.3.1. Program Management Expenses. CCMDs budget and pay for HA program management expenses (e.g., staffing and supplies) using CCMD funds.

C12.6.4.3.2. Personnel. OHDACA funds are not used to hire CCMD staff or contract staff to manage the HA or HMA program.

C12.6.4.3.3. Pay and Allowances. OHDACA funds are not used to pay base pay of military personnel or the salaries of DoD civilian employees providing HA. OHDACA funds are not used to pay for pay and allowances of National Guard personnel.

C12.6.4.3.4. Requirements Determination. Except for Pre-Construction Scoping Assessments discussed in Section C12.3.3.1. and the HMA RDSS discussed in Section C12.3.9.2., OHDACA funds are not used for costs or travel related to determining project requirements or estimating costs in advance of project approval.

C12.6.4.3.5. Combatant Command Assessments. OHDACA funds are not used for travel or other expenses related to assessment of CCMD theater campaign plan objectives.

C12.6.4.3.6. Partner Government Facility Rental. Rental of training rooms or facility space in a partner’s government facility is not an authorized project cost. A partner may provide use of facilities as the location of OHDACA-funded training at no cost to DoD as part of the partner’s contribution to the overall project.

C12.6.4.3.7. Medical Care. OHDACA funds are not used to cover medical expenses of partner personnel attending OHDACA-funded training or engagement.

C12.6.4.3.8. Non-Department of Defense Training Events. OHDACA funds are not used to fund non-DoD training events. OHDACA-funded DoD training events may be accomplished with DoD contractors.

C12.6.4.3.9. Foreign Taxation. Absent an exception from DSCA (IOPS/GEX/HDD), OHDACA funds are not used to pay sales tax, value added tax (VAT), customs duties, or other similar taxes imposed by the assisted partner. See Section C12.3.3.5. for further guidance.

C12.6.4.3.10. Overseas Humanitarian Shared Information System Development for Non-Overseas Humanitarian, Disaster, and Civic Aid-Funded Activities. OHDACA funds may not be used for OHASIS development in support of non-OHDACA-funded programs or activities.

C12.6.4.3.11. Humanitarian Civil Assistance. DoD funds all Humanitarian and Civic Assistance (HCA) costs with Operations and Maintenance (O&M) funds. As a result of this decision (per the pick and stick rule) DoD may not use OHDACA funds to fund an HCA effort.

C12.6.5. Mid-Year Review. In April of each FY, CCMDs will conduct a Mid-Year Review of their programs, paying particular attention to expiring funds (i.e., funds which are in their second year of appropriation and therefore will expire on September 30). Identify any obligated funds that are excess to project requirements. These funds should be de-obligated and used to fund other approved requirements at the CCMD or returned to DSCA. CCMDs will review the status of all expiring funds to identify excess project funds and other available funds which can support OHDACA requirements. Each CCMD submits an assessment of their expiring funds to DSCA (IOPS/GEX/HDD) in anticipation of either returning funds to DSCA or reallocating funds internally for another requirement. CCMDs review the unliquidated obligation balances (these are undisbursed funds) of cancelling funds for de-obligation prior to 30 September.

C12.6.5.1. Expired Funds. Identify any expired funds that will no longer be needed to pay bills. The CCMD must expend funds to pay valid invoices or reduce project unliquidated balances in a timely manner, and no later than July 31 of the funds cancelling year (the fifth FY after the funds expired for new obligation). This allows time for any residual funds to be returned to DSCA and redirected to other valid requirements before they cancel, on September 30th. For example, projects funded with the FY12 appropriation will be completed no later than (NLT) July 31 of 2018 (the fifth FY after FY13, when the funds expired for new obligations) (see DoD FMR Vol 2A, Chapter 1).

C12.6.5.2. Return of Funds. In compliance with OHDACA program performance objectives, all OHDACA funds should be obligated against valid requirements prior to the end of the period of funds availability. In support of this objective, CCMDs will return any unneeded OHDACA funds to DSCA NLT July 31 of the year of expiration. CCMDs should mark approved projects in OHASIS as “Deferred” or “Cancelled” if they are no longer required.

C12.6.5.3. Unfunded Requirements. After properly identifying and using all available and excess project funds from the current FY, CCMDs with urgent or emergent OHDACA requirements may submit unfunded requirements (UFRs) to DSCA no later than June 15 of each year. The CCMD must verify that they will be able to obligate funds by September 30. DSCA reviews UFRs and determines appropriate funds distribution.

C12.6.6. Project Cost Increases. Project managers and contract agents should closely monitor project execution to avoid cost increases above the project’s approved amount. The CCMD should make every effort to offset cost increases incurred during execution before committing additional funds.

C12.6.6.1. Within 10 Percent of Approved Project Amount. CCMDs may fund within-scope project cost increases of no more than 10 percent of the approved project amount.

C12.6.6.2. Exceeding 10 Percent of Approved Project Amount. When actual costs for within-scope requirements exceed 10 percent of the approved project amount, the CCMD must obtain DSCA project concurrence at the higher funding amount before additional funds may be committed. These procedures will be followed:

C12.6.6.2.1. Request. The CCMD sends a project coordination task to DSCA (IOPS/GEX/HDD) in OHASIS with the request for an increased project approval amount. The CCMD will upload or provide an explanation for the increased cost.

C12.6.6.2.2. Review. DSCA (IOPS/GEX/HDD) reviews the request and coordinates the request, as necessary.

C12.6.6.2.3. Approval. If approving the increase, DSCA (IOPS/GEX/HDD) updates the OHASIS PSF to reflect the new approved project cost, includes appropriate comments on the project, and concurs with the CCMD coordination task.

C12.6.6.2.4. Funding. CCMDs may fund the project at its increased project amount after DSCA concurrence is provided and OHASIS reflects the new cost.

C12.6.7. Upward Adjustments of Prior-Year Projects. If an upward adjustment to project funding is required after the project funding appropriation has expired, CCMDs will first determine whether the project cost increase is for a requirement that is within the approved project scope or represents a change-of-scope from the approved project.

C12.6.7.1. Within-Scope Requirement Costing Less Than 10 percent of Approved Project Amount. CCMDs may fund within-scope project requirements that exceed the approved project cost by up to 10 percent with funds from the project’s appropriation year or with current year funds. It is generally preferable to use prior year funds so that current year funds are preserved for current/new requirements. The CCMD will enter a record of their actions in the project comment field.

C12.6.7.2. Within-Scope Requirement Costing More Than 10 percent of Approved Project Amount. If within-scope project requirements are identified that exceed the approved project cost by greater than 10 percent, CCMDs should seek to offset requirement costs with equal cost decreases in project cost elsewhere. If cost offsets are not possible, these procedures are followed:

C12.6.7.2.1. Request. The CCMD sends a project coordination task to DSCA (IOPS/GEX/HDD) requesting approval to fund the upward adjustment and, if required, prior-year funds. Upload or provide in the PSF:

C12.6.7.2.1.1. Within-Scope determination from the Contracting office;

C12.6.7.2.1.2. Explanation of the requirement and why it was unforeseen;

C12.6.7.2.1.3. Total amount of prior-year funds requested from DSCA, if any.

C12.6.7.2.2. Review. DSCA (IOPS/GEX/HDD) reviews the request and, if approving, forwards the request to DSCA (Front Office, Office of the General Counsel (FO/OGC)).

C12.6.7.2.3. Approval. If DSCA (FO/OGC) concurs with the within-scope determination and upward adjustment, DSCA (IOPS/GEX/HDD) updates the PSF to reflect the new approved project cost. DSCA (IOPS/GEX/HDD) replies to the CCMD coordination task and includes appropriate comments.

C12.6.7.2.4. Funding. The DSCA (Office of Business Operations, Comptroller Directorate (OBO/CMP)) issues prior-year funds to the CCMD; or (if sufficient prior-year funds are not available), DSCA (IOPS/GEX/HDD) notifies the CCMD that CCMD current year funds may be used to support the requirement.

C12.6.7.3. Change-of-Scope Requirements. Scope changes after project approval should be avoided. When new or changed scope is under consideration, the new project scope must meet legal and policy purposes for the use of OHDACA. DSCA must approve both the project scope change and the increased project amount before the CCMD may obligate funds against the requirement. These procedures are followed:

C12.6.7.3.1. Request. The CCMD sends a project coordination task to DSCA (IOPS/GEX/HDD) with the request for a change of scope and an increased project approval amount. Upload or provide in the PSF:

C12.6.7.3.1.1. Justification for the out-of-scope requirement and why it was unforeseen;

C12.6.7.3.1.2. Total amount of the new project cost;

C12.6.7.3.1.3. Impact of funding the increase on the current year ABS.

C12.6.7.3.2. Review. DSCA (IOPS/GEX/HDD) reviews the request and coordinates with DASD (SHA), as needed.

C12.6.7.3.3. Approval. DSCA (IOPS/GEX/HDD) makes an approval decision for the change-of-scope and cost increase, and notifies the CCMD by replying to the coordination task and including appropriate comments on the PSF.

C12.6.7.3.4. Funding. Approved changes in scope and new scope constitute requirements of the FY in which they are identified, so the CCMD will use current year funding to cover the expense.

C12.6.8. Program Adjustments. Once DSCA (IOPS/GEX/HDD) approves a project submission, the CCMD has the authority to expend OHDACA funds from the approved FY appropriation to execute the project in accordance with the approved project scope. For example, a project approved for FY20 funding becomes part of the CCMD’s FY20 program. A CCMD may move an approved project into the previous program or to a subsequent program (and therefore fund the project with the alternate program’s funding appropriation) by following these procedures:

C12.6.8.1. Rollback of Approved Projects. The CCMD may request to fund an approved project with available funds from the previous FY appropriation, rolling back the project into the previous FY program (e.g., fund an FY20 project with FY19 funds). Procedures for requesting a rollback are as follows:

C12.6.8.1.1. Request. The CCMD sends a project coordination task to DSCA via OHASIS with the request to roll back the project, providing an explanation for the request and confirming that the requirement is a bona fide need of the earlier FY.

C12.6.8.1.2. Review. DSCA reviews the project to ensure that an early execution of the project will not violate legal and policy guidance under the new appropriation FY before concurring with the project’s rollback.

C12.6.8.1.3. Program Update. If approving the request, DSCA will make the program FY change in OHASIS and complete the CCMD’s coordination task. The CCMD will then execute the approved project using the previous FY appropriation.

C12.6.8.2. Rollover of Approved Projects. In the event a CCMD is unable to execute a high-priority, approved project before the end of the funds period of availability, the CCMD may request a rollover of the project to a subsequent FY program. CCMDs will confirm that the identified project remains valid, still has the commitment of the partner, and there is no scope or cost change. The CCMD will conduct interagency coordination, as required. DSCA will not approve any rollover requests beyond two years of the program’s original approved funding year. Procedures for requesting a rollover are as follows:

C12.6.8.2.1. Request. The CCMD sends a project coordination tasker with the rollover request to DSCA in OHASIS, explaining the circumstances, the requested funding FY, and impact to the following year ABS.

C12.6.8.2.2. Review. DSCA reviews the project to ensure that the project complies with current legal and policy guidance under the new appropriation FY before concurring with the project’s roll over.

C12.6.8.2.3. Program Update. If approved, DSCA updates the project’s program FY in OHASIS to reflect the new funding year and completes the Coordination task from the CCMD. If the ABS for the project’s new FY has already been submitted to DSCA, the project will be listed in the new FY as an out-of-cycle project. CCMDs are encouraged to submit project rollover requests prior to submittal of the CCMD ABS. (See Section C12.2.5.)

C12.6.9. Use of Supplemental OHDACA Funding with a Narrower Fiscal Purpose. DSCA may provide a CCMD supplemental OHDACA funds obtained as result of a supplemental appropriation, a reprogramming of non-OHDACA appropriated funds, or a DoD transfer authority. If these supplemental funds have a specific fiscal purpose which limits their use in a more restrictive manner than that of the annual OHDACA appropriation, DSCA will provide the CCMD with instructions on the permissible uses of the supplemental funds and associated tracking requirements. Expenditures of provided supplemental funding must be separately tracked from other OHDACA funds to ensure all expenditures of supplemental funds are consistent with the narrower fiscal purpose. The PSF for any new projects which will utilize supplemental funding must explicitly state the CCMD's intent to fund the project with supplemental funding. A CCMD must seek DSCA (IOPS/GEX/HDD) approval before using supplemental OHDACA funding to resource a project previously approved by DSCA. To request the use of supplemental OHDACA funding to fund a previously approved OHDACA project, CCMDs will follow the change-of-scope requirement process provided in Section C12.6.7.3.

C12.7.1. General. There are two programs that make up the Humanitarian Assistance Transportation Programs (HATP). The Funded Transportation Program (FTP) offers DoD-funded transport of privately-donated cargo to a foreign country. The Denton Program offers transport of approved privately-donated cargo on U.S. military assets (organic or contracted) to foreign countries on a space-available or opportune basis. HATP may be suspended to any country affected by a disaster until USG disaster response operations have ceased.

C12.7.2. Program Overview. Information on the HATP, including guidelines, required donor documentation, and the online application, is available at the Humanitarian Assistance (HA) Transportation website: https://hatransportation.ohasis.org (USG Access Only). To qualify for this program, donors must be non-governmental organizations (NGOs) based in the United States; donations must meet DoD HA criteria and must be intended to benefit the civilian population; and recipients in the foreign government’s (partner’s) territory must be NGOs or partner government entities. Donated goods may not be used for commercial purposes or distributed to military or paramilitary personnel. A comparison of the Denton and Funded Transportation Programs is provided in Table C12.T4.

Table C12.T4. Transportation Program Comparison

 

Funded Transportation Program (FTP)

Denton Program

Mode of Transportation

United States Army Transportation Command (ARTRANS) contracted ocean carrier

Space-available DoD Assets

Estimated transportation time

45-120 days after Application is approved (if funding is available)

45-120 days after Application is approved

Cargo Inspection

After application approval and transportation arrangements are finalized via ARTRANS (cargo must pass inspection for movement to occur)

After application approval (cargo must pass inspection before donor moves shipment to designated port of embarkation (POE))

Vehicle Cargo

Vehicles not authorized

Vehicles must have less than 1/2 tank of gas and be in sound condition, no leaks, and have sound tires. A detailed vehicle inspection form (available on our website) should be filled out to certify flight worthiness. Vehicle lists and certificates are required before transportation.

Container

20- or 40-foot sea vans (containers)

Warehouse or wooden pallets (heat treated)

Maximum Dimensions

Height: 60"
Length: 98"
Width: 78"
Minimum of 1,200 cubic feet. 20 ft container minimum
Dimension restrictions are firm and cannot be exceeded; Exceptions may be granted only by prior approval from the DoD on a case-by-case basis.

48"x48"x48" (wooden pallet;104x84x96 usable space on 463L)
Dimension restrictions are firm; Exceptions may be granted only by prior approval from the DoD on a case-by-case basis.

Weight

10,000 lbs (20 ft)
30,000 lbs (40 ft)
Maximum three containers per application

Minimum: 2,000 lbs
Maximum: 100,000 lbs

Cargo pick-up

At donor’s warehouse location; one location per application

At designated U.S. POE

Cargo delivery

At consignee address in destination country

At designated arrival point of debarkation (POD) in destination country; consignee must arrange for transportation of cargo to final destination.

Distribution to beneficiaries

Consignee is responsible, from delivery address

Consignee is responsible, from POD

C12.7.2.1. Funding. Overseas Humanitarian, Disaster, and Civic Aid (OHDACA) funds available for HATP administration are limited, and the DoD cannot guarantee that all applications will be approved. If approved, DoD may only provide transportation of the donated cargo to the destination country. Donors or recipients are responsible for paying for all other activities, such as in-country transport, temporary storage, and local distribution. Customs clearance, taxes, and tariffs (either payment of or exoneration from) are the responsibility of the recipient.

C12.7.2.2. Humanitarian Purpose. Donations must serve a humanitarian purpose for the benefit of the civilian population in the destination country. Cargo must be humanitarian in nature and may not include any hazardous, political, or religious material. See Figure C12.F9. for a list of items that will not be shipped under HATP. All donated cargo is inspected by DSCA-contracted cargo inspectors to ensure the suitability of the donated goods.

Figure C12.F9. Items That Will Not Be Shipped

  • Passengers or livestock (of any sort);
  • Any cargo that is not categorized as humanitarian supplies or equipment;
  • Hazardous material or cargo (e.g. liquids, paints, batteries, explosives, fuels, other highly flammable materials, pressurized gas commodities, weapons);
  • Perishable food commodities that require refrigeration or temperature control;
  • Foods with a remaining shelf life of less than 18 months from the date of application;
  • Pharmaceuticals;
  • Medical supplies not for human consumption with an expiration date less than 18 months from the date of application;
  • Political or religious material;
  • Items with political or religious markings;
  • Vocational training material;
  • Sports/athletic equipment;
  • Musical Instruments;
  • Toys.

C12.7.2.3. Funded Transportation Program. After DSCA approves an application, DSCA coordinates shipments with U.S. Transportation Command (USTRANSCOM) and ARTRANS. ARTRANS contracts a commercial carrier to arrange transportation from the donor-provided cargo point of origin to its final destination. With limited OHDACA funding available, donors are serviced on a first-come, first served basis until funding is exhausted for that fiscal year (FY).

C12.7.2.4. Denton Program. The Denton Program leverages the United States Transportation Command (USTRANSCOM) military transportation resources to provide space-available or opportune transportation, and coordinates transportation of the donated cargo from a military POE to a POD in the destination country. Movement and arrival dates are not guaranteed, and transportation of the cargo can take several months, depending on the frequency of DoD assets moving into a partner’s territory and space-availability on the U.S. military transportation. In accordance with 10 U.S.C. 402, DSCA coordinates closely with the Department of State (State) and United States Agency for International Development (USAID) on the administration of the Denton program.

C12.7.3. Documentation. Each donor NGO is required to prepare and provide supporting documents before processing the application. Documents must be completed on the HATP website or downloaded from the website, completed, and then scanned and uploaded to the application. Paper/hard copies are not accepted. In addition to documents required for application, the donor NGO is required to submit an after-action report (AAR) after the donation is delivered to its destination address. Failure to complete this AAR will render the donor ineligible for future HATP consideration.

C12.7.3.1. Humanitarian Assistance Transportation Program Application (On-line Submission). This provides detailed information about the donor/requester, destination country, delivery location, consignee and beneficiaries, cargo weight and volume, distribution plan, and pick up location(s). A complete itemized inventory of the cargo list must be uploaded to the application. The inventory must include the item name, quantity, size (volume), weight, and expiration date (if applicable). When reporting container dimensions, include the dimensions of the pallet or other external items used to secure the container. Include the total number of pieces, the total gross weight (in pounds), and the total gross volume (in cubic feet).

C12.7.3.2. Certification of Compliance (On-line Submission). This provides donor certification that:

C12.7.3.2.1. The cargo will be used solely for humanitarian purposes,

C12.7.3.2.2. The cargo will not be distributed to persons engaged in military/paramilitary activities,

C12.7.3.2.3. The cargo is in useable condition and suitable for transport,

C12.7.3.2.4. The beneficiaries have a legitimate need for the cargo and the ability to safely use the cargo,

C12.7.3.2.5. The cargo will not be sold or used for commercial purposes,

C12.7.3.2.6. The donor will comply with DoD guidelines, instructions, and reporting requirements.

C12.7.3.3. Liability Release Form (On-line Submission). Signed by the donor, this releases the USG from any liability in connection with loss or damage of the transported goods.

C12.7.3.4. Duty Free Cover Sheet (On-line Submission). Provided by the donor, this is a notification that the donor may elect to pay taxes incurred for customs clearance. DoD does not pay taxes imposed by a partner (see Section C12.3.3.5.). Donor should indicate on this document how the foreign taxes will be paid. A template is available on the HATP website (USG Access Only).

C12.7.3.5. Tax Exoneration/Duty Free Certificate from Destination Country. This is provided by the donor or Consignee, obtained from the destination country’s Ministry of Finance. This form verifies that the destination country has agreed to permit “duty-free” entry of requested cargo into the country or that the donor has confirmed arrangements for taxes to be paid upon arrival of the cargo. An English translation of this document is required. If the destination country imposes customs clearance fees, the Donor (or Consignee) is responsible for payment.

C12.7.3.6. Consignee Affidavit. This verifies that the designated consignee in the destination country is qualified to receive and distribute the donated cargo, in accordance with guidelines issued by the USG. A template is available at the HATP website, and must be signed by the donor and notarized.

C12.7.3.7. Medical Acceptance Letter (for Medical Donations Only). This is obtained from the destination country’s Ministry of Health (MoH).

C12.7.3.8. Vehicle Inspection Checklist for Usability and Data Sheet (for Vehicle Shipments). A template for this is available on the HATP website (USG Access Only).

C12.7.4. Process. The U.S.-based donor must register for an account at the HA Transportation Website (USG Access Only). Once registered, donors may submit individual applications for HATP shipment. Figure C12.F10. depicts the application process Donors may not have more than one open application in the HATP system at any given time (with the exception of Trusted Donors using FTP, see Section C12.7.4.10.).

Figure C12.F10. Humanitarian Assistance Transportation Programs

C12.7.4.1. Prepare Documentation and Identify Consignee. The donor will prepare all required supporting documentation and identify a recipient NGO located in the benefitting partner’s country (or a partner government official) as the recipient, who will also serve as the consignee of the shipment. The consignee must be qualified to receive and distribute the donated cargo, in accordance with guidelines issued by the USG. Absent prior DSCA approval, cargo cannot be received by the U.S. Embassy in country or by a partner military or paramilitary organization.

C12.7.4.2. Application Submittal and Review. The donor will submit an application for cargo shipment on the HATP website and upload all necessary supporting documentation. DSCA reviews the application and supporting documentation to ensure compliance with guidelines and verifies that resources are available to support the request. Donors cannot add new items to the inventory, increase shipment weight, or make other changes to an application after it is submitted.

C12.7.4.3. Coordination. DSCA coordinates each HATP application with the CCMD, USAID, and State. Coordinators review and register their concurrence for each shipment within the HA Transportation website (non-account-holders can do so by following the Uniform Resource Locator (URL) provided in the coordination e-mail). CCMDs should consult with the Security Cooperation Organization (SCO) in the partner country prior to providing their coordination response.

C12.7.4.4. Application Approval. Applications are approved by DSCA (Office of International Operations, Global Execution Directorate, Humanitarian Assistance and Demining Division (IOPS/GEX/HDD). Application approval indicates that the cargo and recipient entity described in the application complies with DoD legal and policy guidance applicable to 10 U.S.C. 402 and 2561 activities. Approval is not a guarantee that requested DoD transportation will be provided.

C12.7.4.5. Scheduling Transportation. DSCA will determine whether to seek space-available military transportation or whether to fund commercial surface transportation for each approved shipment. If space-available transportation is not feasible, and subject to the availability of OHDACA funds, DoD may provide commercial surface shipment under the FTP. If, for any reason, DSCA is unable to schedule or provide transportation of approved cargo, DSCA will inform the donor of the need to retrieve the cargo.

C12.7.4.6. Prepare Cargo for Inspection and Shipment. All cargo listed on the approved application inventory must be available at a single location. DSCA (IOPS/GEX/HDD) will arrange a cargo inspection to assure compliance with program requirements, transportability, and safety. DSCA (IOPS/GEX/HDD) does not certify cargo for quality or serviceability. Donors are responsible for ensuring that cargo is in serviceable condition. Items may not be added to the cargo inventory after inspection. Detailed guidelines for donor cargo preparation are available on the HATP website (USG Access Only).

C12.7.4.6.1. Space Available Cargo (Formerly Called Denton Cargo). Cargo is inspected by a DSCA-arranged USG representative, after which the cargo may be shrink-wrapped or otherwise sealed. The donor will receive instructions to deliver cargo to a U.S. military point of embarkation (POE) following inspection.

C12.7.4.6.2. Funded Transportation Program Cargo. Whenever possible, cargo should be staged in a U.S. warehouse where standard loading operations are conducted (i.e. with availability of loading dock and parking area for trucks). The donor will be responsible for loading HA cargo into the DoD provided shipping container. Cargo is inspected by a DSCA-arranged USG representative while the donor loads the container. The container is labeled by the donor and sealed by the inspector. Cargo may not be wrapped in shrink-wrap material until all inspections have been completed.

C12.7.4.7. Cargo Movement.

C12.7.4.7.1. DSCA coordinates with USTRANSCOM/J3 (space-available operations office) to facilitate space-available/opportune transportation of approved donor cargo on scheduled and unscheduled movements of DoD organic or contracted assets throughout the Defense Transportation System (DTS), in accordance with DTR 4500.9-R, Part III Mobility, Appendix G. USTRANSCOM/J3 provides guidance to/advises the donor on cargo preparation and documentation for approved cargo; estimates the number of cargo pallet positions, weight, and cube required to move all cargo; and generates documents with the assigned cargo Transportation Control Number (TCN). USTRANSCOM/J3 also coordinates transportation movement legs with DoD entities; arranges cargo clearance with the U.S. Embassy; confirms receipt of the cargo in the destination country with the donor; and provides movement details to DSCA in support of mandatory congressional reporting. A CCMD may elect to provide space-available/opportune movement of approved donor cargo on aircraft assigned or allocated to the CCMD in accordance with DODI 4515.13 after DSCA has reviewed, inspected, and approved the donor cargo for movement. The CCMD must notify DSCA of available airlift missions, obtain the TCN and cargo clearance from USTRANSCOM/J3, and provide confirmation to DSCA and USTRANSCOM/J3 that all cargo has been received by the Consignee following movement. CCMDs shall refer potential donors to submit their application for consideration as early as possible via the HATP website (USG Access Only).

C12.7.4.7.2. If space available/opportunity airlift is not available, DSCA arranges surface transportation of approved donor cargo under the FTP by contracting movement with a commercial carrier.

C12.7.4.8. Cargo Delivery and Supplies and Equipment Receipt. The donor and the consignee must make arrangements to receive the shipment upon its delivery to the port or final destination. Supplies and equipment cannot be received by the U.S. Embassy or by a military or paramilitary organization in country; however, these entities may assist with cargo distribution.

C12.7.4.9. After Action Report. The donor must complete an AAR on the HATP website (USG Access Only) immediately after the donated supplies and equipment have been delivered to the destination address. The HATP application will remain open in the HATP system until the AAR has been completed.

C12.7.4.10. Trusted Donor. An NGO donor that demonstrates full compliance with HATP program requirements through completion of at least three (3) FTP shipments and has been responsive to all DoD requests is a Trusted Donor. This includes NGO provision of accurate supply and equipment inventories, timely provision of shipping documentation, cooperation with inspection and transportation schedules, prompt receipt and distribution of supplies and equipment in the destination country, and prompt submittal of each AAR. A Trusted Donor may have up to three FTP shipment applications open at a given time. A Trusted Donor who subsequently fails to comply with HATP program guidelines or does not responsibly perform requirements upon arrival of the cargo in the destination country will lose their Trusted Donor status.

C12.8.1. General. The DoD provides foreign disaster assistance only at the direction of the President; or with the concurrence of the Secretary of State (SECSTATE); or in emergency situations in order to save human lives (Executive Order (E.O.) 12966). Also, in accordance with DoD Directive (DoDD) 5100.46, DoD Components shall provide disaster assistance in support of U.S. Foreign Disaster Relief (FDR) only when the Secretary of Defense (SECDEF) or a designee approves. In most instances, the SECDEF will only authorize provision of FDR following the issuance of a Disaster Declaration and at the request of the Department of State (State). FDR activities conducted by DoD are limited to provision of unique DoD capabilities relating to logistics, transportation, and security. DoDD 5100.46 provides DoD policy and assigns responsibilities for DoD FDR. DoD 7000.14-R, Financial Management Regulation (DoD FMR), Volume 12, Chapter 23 provides financial policy and procedures for DoD FDR activities funded with Overseas Humanitarian, Disaster, and Civic Aid (OHDACA).

C12.8.2. Prompt Action to Save Human Lives. Commanders with assigned forces at or near the immediate scene of a foreign disaster may take prompt action to save human lives. Commanders should obtain the concurrence of the foreign government (partner) and the Chief of Mission (COM) before committing forces. In taking prompt action to save lives, commanders may use or pre-position the commander's own resources, but may not transfer equipment or supplies to a partner unless they have a separate authority to do so. The Combatant Commands (CCMDs)shall follow up as soon as possible, but no later than 72 hours after the start of relief operations (life-saving assistance), to secure SECDEF or Deputy SECDEF approval for continuing assistance. A CCMD may seek SECDEF approval for OHDACA reimbursement of the cost of prompt action activities by submitting a request in writing to Deputy Assistant Secretary of Defense for Stability and Humanitarian Affairs (DASD(SHA)) with copy to DSCA. HA and EP projects executed concurrently with prompt action will comply with standard processes and requirements..

C12.8.3. Foreign Disasters. Foreign disasters (i.e., calamitous situations or events) may be natural or man-made and may be sudden-onset (such as tropical storms or earthquakes) or slow-onset (such as famine or draught). The United Nations Office for the Coordination of Humanitarian Assistance (UN (OCHA)) coordinates international humanitarian response efforts. United States Agency for International Development (USAID) Bureau of Humanitarian Assistance (BHA) is the lead federal agency for U.S. foreign disaster relief efforts when the U.S. responds to an international disaster, serving as liaison between involved U.S. organizations and the international community.

C12.8.3.1. United States Disaster Declaration. If an affected partner requests USG assistance or is willing to accept USG assistance, the U.S. Ambassador to the affected partner may issue a Disaster Declaration cable to prompt USG response. USAID (BHA) requires a disaster declaration from the Ambassador before it will evaluate and/or commence disaster response. USAID (BHA) and State determine the appropriate level of USG assistance, and USAID (BHA) determines what, if any, requirements may be most effectively met by support from DoD.

C12.8.3.2. Interagency Requests for Department of Defense Support. Interagency requests for DoD support to FDR are transmitted to the SECDEF in an official memorandum from the requesting department or agency Executive Secretariat. Figure C12.F11. illustrates the USG process for request and provision of DoD FDR support.

Figure C12.F11. Foreign Disaster Relief Process

C12.8.4. Secretary of Defense Foreign Disaster Relief Authorization. If the SECDEF intends to authorize DoD FDR activity, DASD(SHA), in coordination with DSCA, prepares a SECDEF FDR authorization memorandum. The SECDEF memorandum outlines parameters of the approved FDR operation, including associated authorities and funding. DASD(SHA), Joint Staff (JS), pertinent CCMDs, and their components develop cost estimates for anticipated DoD FDR support requirements and communicate them to DSCA. The DoD FMR Volume 12, Chapter 23, provides specific financial management responsibilities and instructions for the development of DoD FDR cost estimates as well as the request for funding or subsequent reimbursement from DSCA. DASD(SHA) coordinates the SECDEF FDR Authorization memorandum with DSCA, JS, relevant Office of the Under Secretary of Defense for Policy (OUSD(P)) regional offices, DoD Office of General Counsel (DoD (OGC)), OUSD(C), and, as appropriate, the Under Secretary of Defense for Acquisition and Sustainment (USD (A&S)).

C12.8.5. Funding. If non-reimbursable FDR funding requirements exceed the amount of OHDACA funds available for DoD FDR support, DSCA will coordinate with DASD(SHA) and Under Secretary of Defense (Comptroller) (USD(C)) to identify and, if necessary, reprogram other available DoD funds. DSCA may pull OHDACA funds from the CCMDs to cover FDR requirements, but every effort will be made to avoid impacting the CCMD Humanitarian Assistance (HA) and Humanitarian Mine Action (HMA) programs. OUSD(C) may seek supplemental funding to restore OHDACA funds spent on FDR. DSCA provides FDR funds to the affected CCMD in accordance with FDR cost estimates and SECDEF authorization limitations. The CCMD will only use FDR funding to reimburse DoD FDR activities which meet legal and policy purposes for the use of OHDACA funds and which are determined to be within the scope of the FDR authorization. If DoD stock material support is provided to fulfill an FDR Mission Tasking Matrix (MiTaM), the CCMD will calculate the reimbursement amount in accordance with DoD FMR Volume 11A, Chapter 1. OHDACA funds are not provided to partners or third parties for reimbursement or payment of the partner’s disaster relief activities.

C12.8.6. Communications and Coordination. DSCA may initiate regular resource calls with the CCMD and involved components to ensure all organizations are apprised of requirements, resources, and FDR funding statuses. Close and continued communications between the CCMD, DSCA and DASD(SHA) is essential during FDR activities. The Overseas Humanitarian Shared Information System Disaster Response (OHASIS DR) module is a collaboration platform for DoD points of contact (POCs) at DSCA, DASD(SHA) and CCMDs. OHASIS DR module also serves as an information source for historical disaster relief activities.

C12.8.7. Management of Foreign Disaster Relief Activities. CCMDs manage and execute FDR activities within the scope of the SECDEF authorization. CCMDs shall establish effective financial management oversight of OHDACA funds authorized for FDR activities in accordance with the SECDEF authorizing memorandum and the DoD FMR 7000.14R. The DoD FMR contains specific formats for reporting funds, estimates, and expenditures. During the execution of an approved FDR activity, a CCMD may not augment or circumvent the SECDEF-directed FDR funding limitation or the lead U.S. federal agency or department requirements for an approved FDR mission by concurrently undertaking HA projects.

C12.8.7.1. Requests for Specific Assistance. USAID (BHA) submits requests for specific DoD assistance activities under an approved FDR via a MiTaM document. CCMDs ensure that all subsequently provided support is within the scope of the SECDEF FDR authorization and complies with OHDACA policy and legal requirements. USAID (BHA) may deploy a Disaster Assessment and Response Team (DART) to the affected area to assess response requirements. The DART members coordinate directly with other USAID representatives and DoD components on the ground.

C12.8.7.2. Operation Costs. CCMDs collect estimated costs, commitments, and obligations from supporting components and defense agencies. Military components may execute FDR activities as directed by the CCMD using available funds, to be later reimbursed with FDR funds. To facilitate reimbursement and auditability, military components must clearly and separately identify all operational costs related to the FDR activity by using an appropriate FDR-related expenditure type or other code on each transaction, as necessary and appropriate.

C12.8.7.3. Transportation Support. DoD transportation support to FDR is primarily conducted using military airlift. The CCMD coordinates with JS J5 and U.S. Transportation Command (USTRANSCOM) on potential and actual FDR transportation requirements. The CCMD will identify the amount of FDR funding (within FDR authorization limitations) which DSCA will place on a transportation account code (TAC) in support of anticipated USTRANSCOM activities, and USTRANSCOM directly charges FDR support to this TAC.

C12.8.7.4. Cost Reporting. CCMDs report all FDR costs in accordance with the DoD FMR 7000.14R, Volume 12, Chapter 23. The CCMD provides funding status to DSCA on a daily basis as specified in the DoD FMR. The funding status report includes FDR activities taken, FDR activities planned, funds spending rate (burn rate) calculations, and any new expenditures recommended for reimbursement.

C12.8.8. Completion of Foreign Disaster Relief Activities. DSCA, DASD(SHA), CCMDS, Components, and USTRANSCOM are responsible for the completion of activities under their responsibility and reconciliation of funding associated with FDR upon termination of FDR requirements or the FDR authorization, whichever comes first.

C12.8.8.1. Return of Unused Funds. CCMDs return unused portions of FDR funds to DSCA as soon as possible, but no later than 45 days following the termination of FDR activities and/or redeployment of DoD assets, whichever is later.

C12.8.8.2. Lessons Learned. CCMDs submit a summary report to DSCA of lessons learned as a result of the FDR operation within 45 days of the termination of FDR activities.